I am currently designing a "3.3V@500mA Power Failover Supply with Integrated USB Li-Ion Charger" for a uC project. I want the circuit to draw power straight from USB power when available & switch to battery operation when USB disconnected.
I found some similiar design on the web Chronoduino v0.3 & Simple USB temperature logger, but I wasn't convince they will work efficiently as the final VDD33 output from battery will always higher than output from 3.3V regulator (as shown below), hence power will always drain from the battery & charger will always keep on charging the battery + supplying power to the external load too; reducing the life-span of the battery.
Chronoduino design

I redesign the circuit above & would like someone to take a look at it & provide some feedback if I can improve it further (or anything I did wrong in this design).
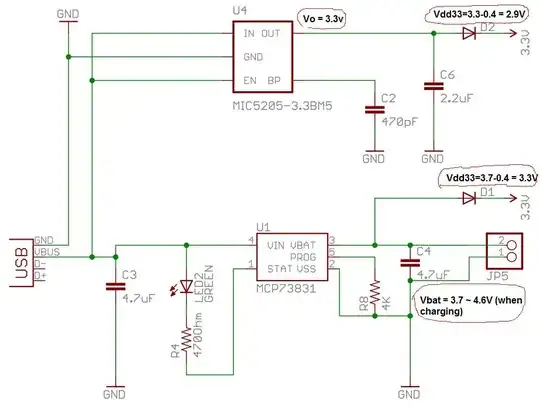
My design

The components I choose are Microchip's MCP73831 for Li-ion battery charging, 3.3V 500mA LDO MCP1825S-33 & 2 pass diodes.
My area of concern:
Can anyone recommend me what SMD diode (D1 & D2) model should I use? I tried Schottky diode MBR120VLSFT1 (Vf=0.3V, Ir=0.6mA) but it seems causing problem to the charger IC whereby charger LED keep indicating charging even though battery has been disconnected (possible due to high reverse current from these diodes causes current leaking back to the BATT pin?).
Should I use a MOSFET switching method for the power failover? if so, how should I modified this circuit and what MOSFET is recommended?
Any further improvement OR mistakes in my design?
