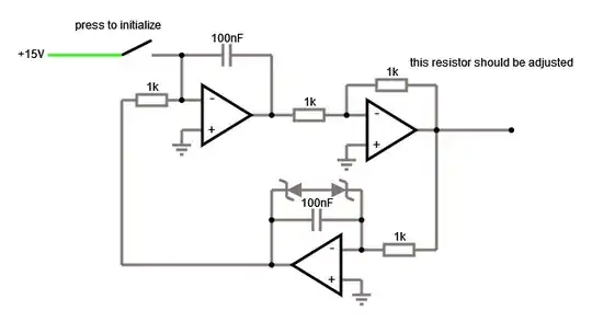
Let's consider following quadrature oscillator below (source). It should provide two 90° out of phase sine signals with equal amplitude. It consists of two inverting integrators as well as an inverting amplifier.
I added a momentary switch to initialize it - as far as I understand in many oscillator circuit this is not necessary in practice because none of the components is ideal and we can't have a "pristine" initialization.
However after initializing this circuit I notice the amplitude will eventually start to decay (even without the zener diodes). The source linked above states that the feedback resistor on the top right should be adjusted to ensure a stable oscillation.
As far as I understand, to achieve an oscillation that doesn't decay, the gain of the circuit (if we cut the circuit open at any poin) for the oscillating frequency should be greater or equal to 1.
This means that indicated resistor should be slightly larger to increase the (negative) gain, while the zener diodes are supposed to provide cliping in order to avoid an unbounded growth.
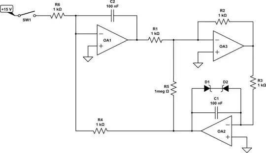
In the linked circuit simulator I didn't manage to achieve a stable oscillation, now I was wondering, is this an issue with the simulation (I don't think so) or is there something else I don't understand or some misconception?
Link to the falstad circuit simulator.

