How to chain one transistor's output with another circuit (multi-vibrator for example, but may be some other sound generating circuit on discrete transistors)?
The R1-Q1 with addition of a 1k resistor and LED works fine from collector: LED is ON when I connect R1 and OFF, when I disconnect it.
Now, I want to produce some sound with a multivibrator, when R1 resistance drops to 1-2m. The latter just does not work from collector!
(Of course, multivibrator works fine when Q2 and Q3 emitters are connected directly to ground).
Maybe, there is a better way to control circuits like multivibrator from collector?

UPDATE: R1 is MegaOhm, sorry for typo.
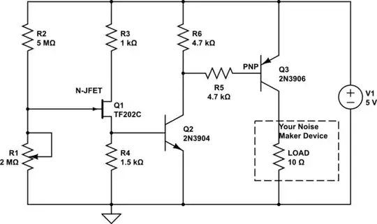
UPDATE 2: Thanks to hints from JIm Dearden, the circuit following started to (somehow) work:

However, I am going to implement better (and more general solution): Schematics for device, which reacts to water?
Disclaimer: any mistakes in the circuit are solely mine.


