Bisection bandwidth

In computer networking, a network may be bisected into two equal-sized partitions. The bisection bandwidth of a network topology is the minimum bandwidth available between any two such partitions.[1] Given a graph with vertices , edges , and edge weights , the bisection bandwidth of is

.

In other words, the network is bisected s in such a way that the bandwidth between the two partitions is minimum.[2] A network is considered to have full bisection bandwidth if .[3] Intuitively, full bisection bandwidth means that if all vertices in the network are matched as source-destination pairs, then if all pairs send flow at rate 1 simultaneously, there are no bisection bottlenecks. Therefore, bisection bandwidth accounts for the bottleneck bandwidth of the bisected network as a whole.

Bisection bandwidth calculations

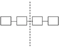
For a linear array with n nodes bisection bandwidth is one link bandwidth. For linear array only one link needs to be broken to bisect the network into two partitions.

Bisection of linear array network

For ring topology with n nodes two links should be broken to bisect the network, so bisection bandwidth becomes bandwidth of two links.

Bisection of a ring network

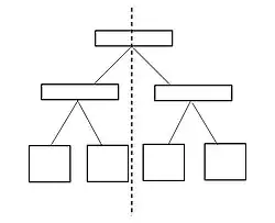
For tree topology with n nodes can be bisected at the root by breaking one link, so bisection bandwidth is one link bandwidth.

Bisection of a tree network

For Mesh topology with n nodes, links should be broken to bisect the network, so bisection bandwidth is bandwidth of links.

Bisection of a 2d mesh network

For Hyper-cube topology with n nodes, n/2 links should be broken to bisect the network, so bisection bandwidth is bandwidth of n/2 links.

Bisection of hyper-cube network

[2]

Significance of bisection bandwidth

Theoretical support for the importance of this measure of network performance was developed in the PhD research of Clark Thomborson (formerly Clark Thompson).[4] Thomborson proved that important algorithms for sorting, Fast Fourier transformation, and matrix-matrix multiplication become communication-limited—as opposed to CPU-limited or memory-limited—on computers with insufficient bisection bandwidth. F. Thomson Leighton's PhD research[5] tightened Thomborson's loose bound [6] on the bisection bandwidth of a computationally-important variant of the De Bruijn graph known as the shuffle-exchange network. Based on Bill Dally's analysis of latency, average-case throughput, and hot-spot throughput of m-ary n-cube networks[2] for various m, it can be observed that low-dimensional networks, in comparison to high-dimensional networks (e.g., binary n-cubes) with the same bisection bandwidth (e.g., tori), have reduced latency and higher hot-spot throughput.[7]

Note, there is also support that bisection bandwidth and network throughput are asymptotically different metrics, which may grow at different rates depending on the network topology. [3][8]

References

  1. ^ John L. Hennessy and David A. Patterson (2003). Computer Architecture: A Quantitative Approach (Third ed.). Morgan Kaufmann Publishers, Inc. p. 789. ISBN 978-1-55860-596-1.
  2. ^ a b c Solihin, Yan (2016). Fundamentals of parallel multicore architecture. CRC Press. pp. 371–381. ISBN 9781482211191.
  3. ^ a b Namyar, Pooria; Supittayapornpong, Sucha; Zhang, Mingyang; Yu, Minlan; Govindan, Ramesh (2021-08-09). "A throughput-centric view of the performance of datacenter topologies". Proceedings of the 2021 ACM SIGCOMM 2021 Conference. SIGCOMM '21. New York, NY, USA: Association for Computing Machinery. pp. 349–369. doi:10.1145/3452296.3472913. ISBN 978-1-4503-8383-7.
  4. ^ C. D. Thompson (1980). A complexity theory for VLSI (PDF) (Thesis). Carnegie-Mellon University.
  5. ^ F. Thomson Leighton (1983). Complexity Issues in VLSI: Optimal layouts for the shuffle-exchange graph and other networks (Thesis). MIT Press. ISBN 0-262-12104-2.
  6. ^ Clark Thompson (1979). Area-time complexity for VLSI. Proc. Caltech Conf. on VLSI Systems and Computations. pp. 81–88.
  7. ^ Bill Dally (1990). "Performance analysis of k-ary n-cube interconnection networks". IEEE Transactions on Computers. 39 (6): 775–785. CiteSeerX 10.1.1.473.5096. doi:10.1109/12.53599.
  8. ^ Jyothi, Sangeetha Abdu; Singla, Ankit; Godfrey, P. Brighten; Kolla, Alexandra (2014-06-16). "Measuring throughput of data center network topologies". The 2014 ACM international conference on Measurement and modeling of computer systems. SIGMETRICS '14. New York, NY, USA: Association for Computing Machinery. pp. 597–598. doi:10.1145/2591971.2592040. ISBN 978-1-4503-2789-3.