Herki (tribe)

Herki
Herkî, هەرکی (Kurdish)
A group of Herki chieftains, 1944
Total population
(see § Distribution)
Regions with significant populations
Iraq (Duhok Governorate, Erbil Governorate), Iran (West Azerbaijan Province), Turkey (Hakkâri Province)
Languages
Northern Kurdish
Religion
Sunni Islam (Shafi'i)

Herki, also spelled Harki (Kurdish: Herkî, هەرکی), is a Kurmanji-speaking[1][2] Kurdish tribe native to the intersection zone between the borders of Iraq, Iran, and Turkey.[3] Herki populations exist in Iraq (Kurdistan Region), Iran (West Azerbaijan Province),[4] and in Turkey (Hakkâri Province).[5] The majority of Herkis lived traditionally as nomads who dealt with animal husbandry, the weaving of intricate textiles,[6] and the transportation of goods between countries.[7] Herkis are predominantly Sunni Muslims of Shafi'i jurisprudence.[2]

Distribution

Population and Distribution of Herki Tribesmen (19th-20th centuries)
Population Lifestyle Region Date
≈20,000 Nomadic 1989[7]
≈4,000 Settled Şemdinli (Hakkâri Province) 1970s[2]
≈12,270 Nomadic Akre, Rawanduz (Mosul Vilayet) 1905[8]
≈3,000 (≈500 households) Settled Şemdinan (Sanjak of Hakkari) 1872[9]
≈18,000 (≈3,000 households) Nomadic (Sanjak of Hakkari) 1872[9]
≈900 Nomadic Akre (Sajak of Mosul) 1847[8]

Origins

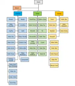
According to oral lore, the common ancestor of Herki chieftains was a certain Abū Bakr, a fierce rival of Zayn al-Dīn of Shamdinan. He is said to have had four sons, the prominent ones being Mendō, Sīdō, and Serhāt. Nomadic Herki clans belong to three divisions said to be named after these eponymous ancestors: Mendān, Sīdān, and Serhātī.[10]

Main divisions and clans of the Herki.

In the Sharafnama, the catalogue of principalities between Amedi and Khoy mentions the dynasty of Istūnī, in tandem with Zerzā[11] and Tāsnī.[12] However, no available copy contains a section dedicated to this emirate.[12][13] The name and rough geographical location point to Sitûnê, a Herki settlement[14][15] located to the north of Mergasor District.[16] Next to nothing is known about the emirate besides the names of several of its emirs involved in the Ottoman-Iranian wars.[17] The village of Sitûnê (formerly a fortress)[15] has an important place in the oral traditions of Shamdinan, where it is said to have hosted both the Abbasid mirs[14] and the Gilani sayyids[18] upon their arrival in the region. A connection between the Herki and the Emirate of Istūnī is highly probable.[13]

The Sharafnama also mentions a tribe by the name of Erkī in Little Lorestan, describing them as speaking Luri while not being "true" Lurs.[19] Zirar S. Tewfiq asserts that the Herki are attested in the medieval period through an individual named Bāw al-Arjī, a deputy of Abu'l-Hayjā’ al-Hakkārī.[20] Al-Azzawi states that it was affirmed to him by Fattah Agha, a Herki chieftain, that the Herki are a Millî tribe.[21]

Wigram writes that old Nestorian monks related to him that the Herki were formerly Christians and that they supposedly retained a religious relic: the head of one of several saints George of Eastern legend, kept inside a chest.[22]

History

British Indian officer Rupert Hay mentions the Herki as one of three remaining migratory tribes in the region (present-day Iraqi Kurdistan) in the 1910s, the others being the Kheilani and the Boli, with the Herkis being the most important. A section of the tribe was sedentary and lived in the mountains. He states that the Herkis were known for their bravery and that they were armed with modern rifles. Apparently in dispute with Layard, Hay states that they were remarkably well-behaved during his stay in the region. He notes that the nomadic Herkis were led by multiple chieftains and that it was customary for the Ottomans to appoint one annually as a spokesman for the whole tribe.[23]

References

  1. ^ Kahn, M. (1976). Borrowing and variation in a phonological description of Kurdish. p. 11.
  2. ^ a b c Perinçek, Doğu, ed. (1998). Aşiretler raporu (1st ed.). Kaynak Yayınları. p. 157. ISBN 978-975-343-220-7.
  3. ^ Laizer, Sheri J. (1991). Into Kurdistan: Frontiers Under Fire. Zed books Middle East, current affairs, travel. Zed Books. p. 16. ISBN 978-0-86232-899-3.
  4. ^ “HARKI”. Encyclopaedia Iranica. Retrieved 03-03-2025
  5. ^ Tekin, F. (2005). Hakkari Örneğinde Aşiret, Cemaat ve Akrabalık Örüntülerinin Modernleşme ve Kırsal Çözülme Sürecindeki Siyasal ve Toplumsal Sonuçları. p. 19. https://hdl.handle.net/20.500.12395/8429
  6. ^ Eagleton, William (1988). An introduction to Kurdish rugs and other weavings. Scorpion Publishing Ltd. p. 78. ISBN 978-0-905906-50-8.
  7. ^ a b Kurdish Times. Cultural Survival, Incorporated. 1989. pp. 34–40.
  8. ^ a b Marufoğlu, Sinan (1998). Osmanlı döneminde Kuzey Irak, 1831-1914. pp. 118–120. ISBN 978-975-7622-70-3.
  9. ^ a b Kaplan, Yaşar; Adıyaman, Murat; Sadînî, M. Xalid, eds. (2016). Uluslararası Tarihte Hakkâri Sempozyumu. Vol. 2 (1st ed.). Hakkari Valiliği : Hakkari Üniversitesi. pp. 167–168. ISBN 978-605-87029-8-1. OCLC 966459521.{{cite book}}: CS1 maint: publisher location (link)
  10. ^ "SHAMDĪNĀN". The Encyclopaedia of Islam, vol. 4, Brill, 1934, p. 306
  11. ^ This is a Kurdish tribe in Şemdinli District.
  12. ^ a b Bidlisi, Sharaf Khan (1971) [1597]. Sharafnama [Şerefname - Kürd Tarihi] (PDF). Translated by Bozarslan, Mehmet Emin. ant yayınları. pp. 16, 394.
  13. ^ a b Erdost, Muzaffer İlhan (2016) [1987]. Şemdinli Röportajı (3rd ed.). Onur Yayınları. p. 258. ISBN 978-975-351-000-4.
  14. ^ a b Erdost, Muzaffer İlhan (2016) [1987]. Şemdinli Röportajı (3rd ed.). Onur Yayınları. pp. 34–35. ISBN 978-975-351-000-4.
  15. ^ a b نزار, أيوب (2017). إمارة هكاري في العهد العثماني، 1514-1849 م: دراسة تاريخية وثائقية. Spîrêz. p. 30.
  16. ^ "Nişanyan Yeradları - Türkiye ve Çevre Ülkeler Yerleşim Birimleri Envanteri". Nişanyan Yeradları. Retrieved 2025-03-07.
  17. ^ نزار, أيوب (2017). إمارة هكاري في العهد العثماني، 1514-1849 م: دراسة تاريخية وثائقية. Spîrêz. pp. 94, 111, 123.
  18. ^ Erdost, Muzaffer İlhan (2016) [1987]. Şemdinli Röportajı. Onur Yayınları. p. 27. ISBN 978-975-351-000-4.
  19. ^ Bidlisi, Sharaf Khan (1597). Sharafnama [Şerefname - Kürt Tarihi] (PDF). Translated by Bozarslan, Mehmet Emin. ant yayınları (published 1971). p. 50.
  20. ^ زرار صديق توفيق (2007). القبائل والزعامات القبلية الكردية في العصر الوسيط. مؤسسة موكرياني للبحوث. pp. 18–19.
  21. ^ العزاوي, عباس (1952). موسوعة عشائر العراق. العربية للموسوعات. pp. part 4, 158.
  22. ^ Wigram, W. A. (1922). The Cradle of Mankind: Life in Eastern Kurdistan. pp. 162–163.
  23. ^ Hay, W. R. (1921). Two Years in Kurdistan: Experiences of a Political Officer, 1918-1920. pp. 79–80. ISBN 9781633913639. {{cite book}}: ISBN / Date incompatibility (help)