Complete novice at electronics, how can I connect this LED cluster to an Arduino?
I have a 12V battery pack to power it.
If you are able to provide wiring diagram / fritzing that would be much appreciated.
Complete novice at electronics, how can I connect this LED cluster to an Arduino?
I have a 12V battery pack to power it.
If you are able to provide wiring diagram / fritzing that would be much appreciated.
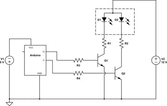
A typical Arduino solution would be something like this:

simulate this circuit – Schematic created using CircuitLab
See other Q's here about calculating resistor values and choosing transistors.
For example a suitable value for R2 might be (V2 - Vf(d2))/If(d2) where If << If(max).
See also Switching 9V using a NPN transistor and an Arduino
Here's that circuit

With only 1V of headroom between V2 and Vf, uncertainty in Q2's Vce(sat) may make it hard to pick R2 without some conservative experimentation.
You might therefore also find it fun to look at Olin's answer to this other question and Alexan_e's answer to this one and work out a solution that would work better. You can't use Olin's answer directly because you have a common-anode LED-module that needs a low-side switch. But PNP solutions can often work in a complementary way to NPN solutions, so long as you take into the account the subtleties referred to in Alexan_e's comment (and described more fully in his answer linked to above). (n.b. there may be other gotchas)
This is a good candidate for the use of a mosfet. It will introduce a very small voltage drop which depends on the RDS-ON characteristic and the load current.

simulate this circuit – Schematic created using CircuitLab
The mosfet is on a N type and should be a logic level model so that is can turn completely on and have a small resistance with 5v drive.
Resistors R3/R4 are no really needed for mosfets since there is no gate current for static operation but I usually add them to provide some isolation to the I/O pin in case something goes wrong with the mosfet.