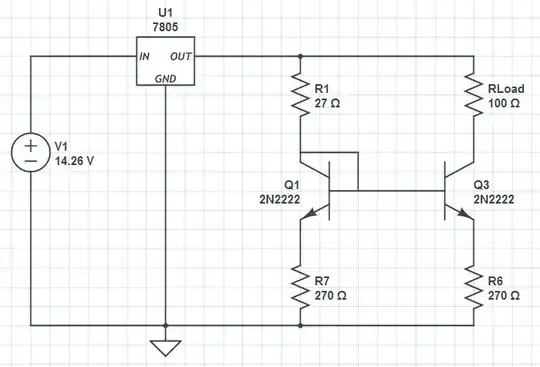
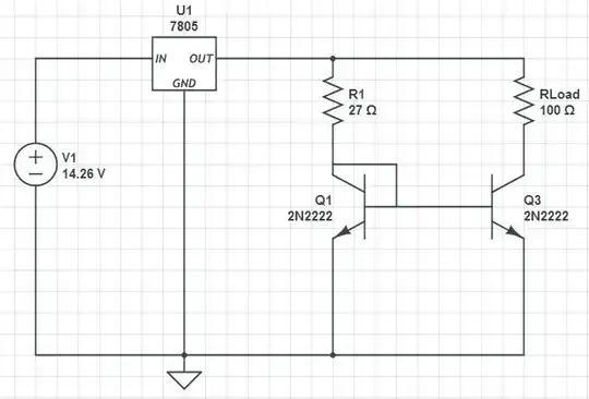
I've designed a constant current source using a current mirror, we need an output of about 50mA. The problem is that we build it and heat has become a problem.The transistors and the R_load are both heating up which decreases beta stabilization (our amperage through our load resistor increases constantly).
I think that by adding an emitter resistor we should be able to beta stabilize but I'm not sure if I'm doing it right.

- 53
- 1
- 4
-
You have the general idea, but the 2nd circuit will sink much less current than the first one (because (5-0.6)/297 is much less than (5-0.6)/27 ). – The Photon Mar 21 '14 at 23:45
-
I get what you are doing theoretically but what are you trying to achieve performance wise? There are of course better circuits but it depends on what your aim is. – Andy aka Mar 22 '14 at 00:09
-
The four transistor Wilson current mirror improves on the basic concept substantially. – jippie Mar 22 '14 at 07:47
3 Answers
There are a few other constant current type regulators to consider: -

- This biases a transistor to have a certain voltage across the emitter resistor and this means the current in the collector to the load is pre-defined.
- Can be used with a LED as load - it works by the BJT cutting the voltage supply to the gate of the MOSFET when the current thru R2 reaches "the constant current level".
- Classic voltage regulator turned constant current source
- My favourite - an op-amp used with a BJT sets (very accurately) the voltage across the emitter resistor and hence the current in the collector is very well controlled too.
- Pretty much the same as (4)
- Like (2) but with the load at the top
- Like (4) and (5) but with the load at the top
Also to consider are Wilson current mirrors (a definite improvement over your standard current mirror) and the Howland (and improved H) constant current source.
I don't really understand what you are trying to achieve so I can't recommend one over the other. AD have a good paper on current sources too.
- 456,226
- 28
- 367
- 807
-
-
1@thexeno MOS can be used of course. These were just the first few hits I got from google (if i remember). – Andy aka Sep 10 '15 at 21:04
Given the very large head-room you have available from your primary supply, you should be able to just use the 7805 in current regulator mode:

simulate this circuit – Schematic created using CircuitLab
This would accomodate a wider range of load resistors if you could swap the 7805 out for a chip with a lower reference voltage and lower drop-out voltage.
- 129,671
- 3
- 164
- 309
Linear regulators actually make for good constant current sources because of fairly high accuracy between the output voltage and ground.
All you need is a resistor between output and ground to limit your current.
$$I_{out} = \frac{V_{out}}{R_{out}}$$
I will refer you to this Maxim application note for a more thorough explanation.
- 6,164
- 20
- 53
- 89
- 136
- 1
- 5