I wasn't able to find a good guide on this and I only recently discover electronics for myself so have a little knowledge. I was able to find something like what I need Article
How does the circuit operate? It's simple: the input signal charges the hold capacitor, and the diode prevents the capacitor from discharging. The input op amp, in conjunction with the capacitor, presents that held value as the output via the driver op amp. As the input voltage increases further, the capacitor is charged to the higher voltage; if the input voltage decreases below the previous value, the voltage on the capacitor stays at the previous peak value.
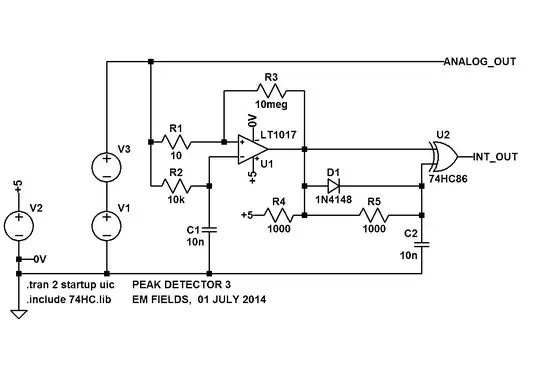
By adding a simple comparator to the output to compares the present input value to the already held value, it can also indicate that a peak has been reached when the present input value is less than the held peak by some desired amount, Figure 2. This transforms the circuit from providing a peak-hold function to implementing the peak-detect function, with comparator hysteresis to establish a valid-peak threshold.

And here is more thorough info about peak detectors

What I want is

And add peak resetting feature.
Question is, how to unite this two circuits from article and youtube into one?
I just think that some resistors were omitted if not in youtube picture then in schematics from article.
And another one, how to make negative peak detector(ND)? In video he says it easy task.. I mean which can detect gaps between peaks, and then positive peak detector(PD) will reset ND and vice versa.

Think I will be able to increase voltage between top and bottom, so for peak detection and resetting negative peak detector let's have (peak-20mv).




