Introduction
Need for conceptual questions
Rarely are such in-depth questions about a fundamental phenomenon as negative feedback. Indeed, the question was asked more than nine years ago, but such questions never get old. They are set and will be set in the future because this is a concept, and concepts are eternal. I myself have been asking myself this all my life.... but I think I have already managed to answer it, and I can share my philosophy here.
The weakness of formal explanations
What's confusing me is how it actually does this.
There is a well-developed paradigm in textbooks that is repeated over generations. As in some "religion" (or, in more modern terms, AI), it gives us straightforward explanations that are easy to teach by teachers and remember by students. The only problem with these "explanations" is... that actually they do not explain circuit phenomena. They only tell us what was done but not why it was done that way and "how it actually does this".
How do we reveal the basic idea?
I will not go into the OP's specific circuit because it is been done in other answers. It is clear that the errors in it come from the lack of idea of what all this is being done for. That is why I set out to explain it here.
I have several approaches to explain the phenomenon of negative feedback, but this one is my favorite. It is the most original and somehow paradoxical which gives rise to thought.
Conceptual NFB follower
The idea here is to find out which is the most basic negative feedback configuration and then build step by step the more complex configurations. Let's get started then!
Zero-voltage stabilizer
Arrangement: After much thought, I came to the conclusion that the most elementary possible negative feedback configuration is an inverting amplifier whose output is connected to its input... nothing more, just that. In the conceptual schematic below, it is implemented by the abstract voltage-controlled voltage source VCVS.

simulate this circuit – Schematic created using CircuitLab
Operation: Here, if for some reason the voltage tries to increase, the amplifier will in turn decrease it and restore the initial voltage. The higher the gain, the lower the voltage, and at high enough gain it becomes almost zero (it would be interesting to investigate this, but there is no way here because the voltage is zero). So it can be called a “zero-voltage stabilizer” or "virtual ground". To really feel "how it actually does this", we can put ourselves in its place by taking a variable voltage source Vvar and adjusting its voltage to zero.

simulate this circuit
Just imagine how many analog circuits are based on this simple connection! And if the amplifier is non-inverting, then how many digital circuits (latches, registers, memories...) are based on it!
Voltage-disturbed stabilizer
But what is the point of producing a virtual-ground zero voltage in such a complicated way - by negative feedback (monitoring and maintaining it)? Is not it simpler to use the real-ground zero voltage? The point is that this voltage is stable and not affected by disturbances.
Floating voltage source: Let's check it out by inserting a "disturbing" voltage source Vdist in series to the input (between the output and the inverting input). Thus, its voltage is added to the zero input voltage. The "amplifier" responds to this by starting to raise its output voltage in the opposite direction (going around the loop) so as to subtract it from the disturbing voltage. As a result, Vout = Vdist.

simulate this circuit
Eureka! We can use the mirror voltage as an output voltage since it is grounded and buffered copy of the input voltage Vdist! So that is the idea of this negative feedback trick - to compensate the "disturbing" input voltage with an equivalent "anti-voltage" to be used instead of the input voltage.
Grounded voltage source: But there is a "small" problem with this arrangement - Vdist is "floating" (ungrounded) input voltage source. Then let's move it between the "amp" input and ground. Thus it becomes a real grounded input voltage source Vin.

simulate this circuit
Op-amp NFB follower
Now let's implement the conceptual circuits above with a real op-amp with differential input...
Without disturbance (no input voltage)

simulate this circuit
With floating "disturbing voltage source"

simulate this circuit
With grounded input voltage source

simulate this circuit
Op-amp non-inverting amplifier
The circuits above are followers that are disturbed by an additive disturbance (the disturbing voltage is added). If we want them to amplify, we can insert another but multiplicative disturbance. This means to attenuate the output voltage and subtract a part of it from the input voltage. In the circuit below, it is implemented by the R1-R2 voltage divider.

simulate this circuit
The op-amp is forced to further increase its output voltage (R1 + R2)/R1 times to compensate for the disturbance caused by the voltage divider. The bottom line is that a non-inverting amplifier is a deliberately disturbed voltage follower.
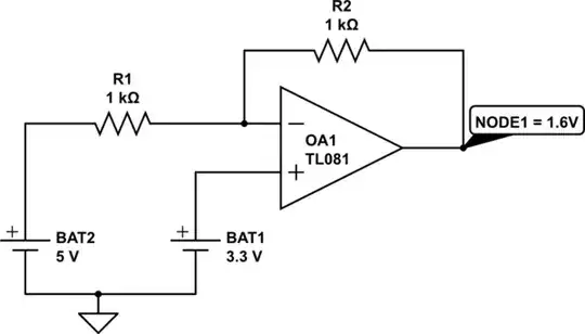
Op-amp inverting amplifier
Above we came up with the idea of "disturbing* the op-amp by adding/subtracting the "disturbing" input voltage to/from its input voltage in a series manner. And can not we do it in parallel? Let's try it.
Directly (no resistors): However, the op-amp output is also connected in parallel with the input. So a conflict occurs between the two voltage sources (Vin and Vout) and it is not clear who will win in this "tug of war". Note that because the elements are "ideal" a huge current flows between the voltage sources.

simulate this circuit
So, I'm struggling to understand how 5V of pressure from the battery results in 3.3V on the input pin.
Through resistors: To "soften" the conflict, we connect the voltage sources Vin and Vout through resistors R1 and R2 to the op-amp input. They actually form a resistor summer with weighted inputs. Its output voltage (in the midpoint between resistors) is between the two voltages. That is why "5V of pressure from the battery results in 3.3V on the input pin".

simulate this circuit
Intuitively, I'm thinking that the output pin "sinks" some current to reduce the voltage at the summing point.
Vin and Vout are connected through the resistor network R1-R2 so a current flows from the higher voltage to the lower voltage. Vin1-R1 and Vout-R2 can be considered as cascaded current source and sink (the former produces a current and the latter absorbs the current).
Summary
The most elementary possible negative feedback configuration is an inverting amplifier whose output is connected to its input.
The input voltage source disturbs the amplifier trying to change its zero input voltage.
This disturbance is additive (a voltage that is added or subtracted).
The output voltage is with the same polarity to be subtracted from the input voltage (in the loop).
The amplifier responds to the disturbance by producing a "mirror copy" of the input voltage disturbance.
The "mirror voltage" is used as a buffered and grounded output voltage.
It can be multiplied by disturbing the op-amp with another but multiplicative disturbance β (attenuation).
The amplifier reacts to the new disturbance by a "mirror amplified copy".
Another way to disturb the amplifier is in parallel through resistors that mitigate the conflict between the voltage sources.
In this case, the output voltage is with opposite polarity to be subtracted from the input voltage.
Vin and β are useful disturbances; all others are unwanted and must be suppressed.