The title is it in a nutshell
I've got an antique knife switch that I'd like to use to power up (and down) an embedded PC.
The PC power switch is essentially two wires, a ground and +5v (measured with a voltmeter). Normally, a momentary pushbutton is used. You press it for a short time and the PC powers up. Press and hold while the PC is on and it powers down.
I'd like to use a knife switch, so the action would be
1) knife switch disengaged, pc is off 2) engage knife switch, PC powers up, which required a +momentary+ contact, but the knife switch is a constant contact. 3) PC is on while knife switch is engaged. 4) disengage knife switch, PC powers down, which requires another momentary contact, but a little longer duration.
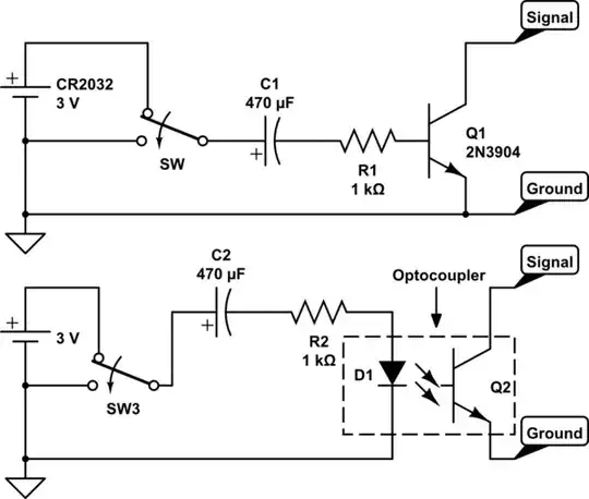
I've found a simple circuit with a 5v reed relay and a 470uf capacitor that could work.
But....
I was really hoping to only connect the circuit to the PC's power switch wires, and not require a separate power supply line.
Is something like that even possible?
EDIT
I don't believe I can add images to the comments so I'm adding the circuit I mention below here. I was mistaken about the 2 capacitors though. It's two relays to control 2 separate buttons, one for the engagement of the toggle, and one for the disengagement.

see this post
http://www.simprojects.nl/toggle_to_momentary.htm
I originally thought I could use something like this, till I realized I'd have to run a completely separate power (and possibly ground) line for it.
I +could+ run the additional lines. I'm really just wondering if the circuit I'm describing is even possible. It seems like it should be, but my EE background is pretty limited.
EDIT: Switch is SPST.


Are you sure you need a momentary contact? If you're using an ATX power supply POWER ON is a latching signal- it's easy enough for the motherboard to keep the signal latched low once it starts its power up sequence even if the user releases the (momentary action) switch. The same goes for the power down sequence.
– user201365 Oct 27 '18 at 18:27