2

In a previous question I asked how to prevent the MCU TX pin (3.3V when idle) from powering an FT232RL Usb to Serial chip via the TX line:

Preventing parasitic powering of FT232RL by ATMega328P

I ended up going for a solution where I brought TX and RX low if no more valid communications were detected within a certain time.

This however is still not satisfying. I don't wan't the FTDI chip to be powered at all if no USB voltage is present. Now I have created following circuit:

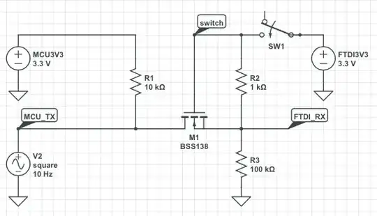
enter image description here

FTDI3V3 is the 3.3V output from the FTDI LDO that is powered by USB. Switch SW1 simulates the USB power coming on (halfway through the simulation). MCU_TX is a square wave simulating TX activity, and FTDI_RX is the input into the FTDI chip. This should be 0V when SW1 is open.

Simulating the circuit gives the desired behaviour:

enter image description here

  • Is there something I have missed?
  • Does the circuit adequately simulate the connection?
  • Is there an easier alternative? Would a dual supply buffer work?
geometrikal
  • 4,931
  • 2
  • 24
  • 41
  • 1
    Is there an easier alternative? Optocoupler. – Passerby Dec 05 '14 at 06:03
  • 1
    @Passerby yea that would be ideal, but one for cheap plus low power? So far I've seen some with as low as 40uA current, but the entire board is running at ~90uA in sleep. TX pin is always high so driving that 40uA will increase power consumption a lot. I should have included that in the question. – geometrikal Dec 05 '14 at 09:06
  • Your previous question indicates that you Tristate the pin and the ft232 still powers on? Something else might be the cause – Passerby Dec 05 '14 at 13:59
  • @Passerby tristate TX and FTDI is off. But when TX is on the FTDI still half powers up which seems 'wrong'. Looking for the more elegant solution. I just built the circuit above (minus R1 - it is not neccesary) and it seems to work! – geometrikal Dec 05 '14 at 22:15

1 Answers1

2

A usual way to solve it is a voltage level shifter. People seem to offer mostly bidirectional ones, but I like using uni-directional shifters, as they are more resistant to noise. For example, SN74LVC1T45 is 1-bit dual-supply unidirectional level shifter. Its datasheet specifically mentions what you need:

"V_CC Isolation Feature – If Either V_CC Input Is at GND, Both Ports Are in the High-Impedance State"

http://www.ti.com/product/sn74lvc1t45

theamk
  • 3,222
  • 11
  • 16
  • Problem is once it is on it will pull V_CC high via the FTDI RX pin and thus stay on. – geometrikal Dec 05 '14 at 09:07
  • Not, not really. Since no power is transferred from A side to B side, an output voltage V_B will be always slightly less than power V_CCB. Lets say we had power (V_CCB = 3.3v). due to voltage drop, "V_B" will be slightly less - say 3.2v. If power now disappears, V_CCB will get reduced voltage (B - V_drop) = 2.7V. But this means that V_B will drop to 2.6V. This will, in turn, cause V_CCB to be reduced even further. Very fast, the circuit will be powered down. – theamk Dec 06 '14 at 05:30