I'm trying to create a charger that knows how to switch between OTG and charging mode. The OTG side is working, and my Samsung S4 goes into charging mode. However, charging is really slow. It even loses charge, even with the charging indicator on.
There are two things that do concern me about the schematic I came up with:
- A diode is used on the Vbus line, causing my 5V supply to become a 4.3V supply. However, current is coming back as it should, at 760mA
- I did not follow the S4 charging specification, shorting the data lines, adding a 10k resistor, and grounding the connection
I placed my order of 15 PCBs, and cannot exactly place a new order with new fixes. What's a good workaround for my current situation?
Some things I looked up due to the current situation:
- Samsung S4 charging schematic: http://www.obddiag.net/usb-power.html
- Maxim's "Charging Batteries Using USB Power": http://www.maximintegrated.com/en/app-notes/index.mvp/id/3241
Edit 2/5/15:
I modified my circuit a little bit, so that my attachment does not need to worry with the charging specifications of different devices.
Would it work if I:
- Used a switching regulator to raise the voltage up from 4.3v to 5.0v rated for 1.5mA, and
- Used a USB multiplexer so that my circuit can support different charging specifications, while still fully functional for USB-OTG devices?
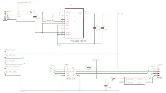
I have attached a schematic for reference:

The chips I used were:
- USB Multiplexer: http://www.ti.com/lit/ds/symlink/ts3usb221e.pdf
- Switching Regulator 5V1.5A: http://www.ti.com/lit/ds/symlink/tps61020.pdf
- Solid State Relay: http://www.ixysic.com/home/pdfs.nsf/www/CPC1017N.pdf/$file/CPC1017N.pdf