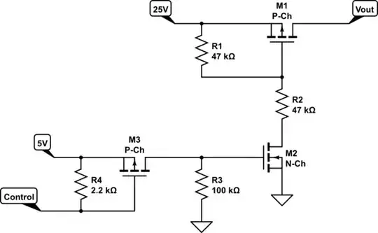
I want to use a pair of N and P channel mosfets in a totem pole arragement to shift a VFD display on and off using a 74LS247 decoder/driver. I would put the P channel with the source pin on the top and connected to the 25 volts the VFD requires. The P channel drain pin would be connected N channel drain pin. The junction of both drains would be my output (25 Volts). The source pin of the N channel would be connected to ground.
The gates of both the P and N channel mosfets would be tied together and powered from the "Open Collector" output of the 74LS247 decoder/driver to turn on and off the appropriate mosfet. I plan on using a Fairchild FDS8958A mosfet complementary pair.
Questions:
Do I need a series resistor in series with the LS247 output and the two gates?
What value do I need?
Do I need pullup / pulldown resistors between the source pin and gate pins?
