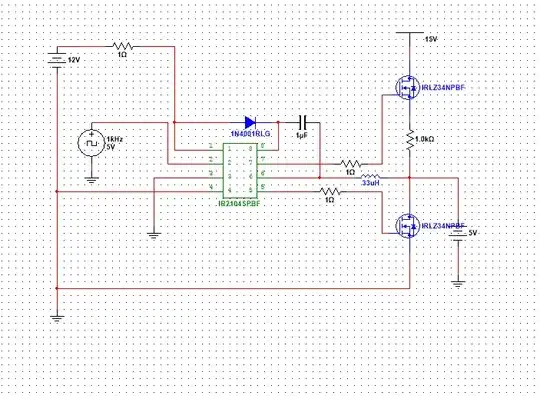
I did try to set this up in Mouser Blue Edition. Apparently vb and vs become connected at some point so the bootstrap capacitor can discharge itself. I haven't been able to see that happen in my simulator yet Mouser Blue encounters an unrecoverable problem and can't simulate anything (The second schematic is from Fairchilds):

I'm not sure I have it down really but if VB and VS are connected inside the IR2104 then it should look like this I think:

Thank You