I'd like some input on whether or not to use a mechanical relay or some form of SCR setup to change the capacitance in my LC circuit that is currently operating at around 170V, 1A at 150kHz. (Not 220V, as the circuit shows)
Power is fused, isolated, rectified and sent through an H-bridge to the LC circuit from a Variac.
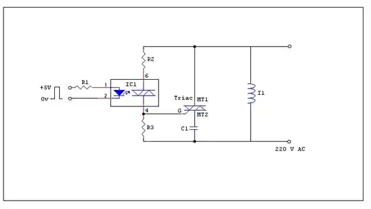
I thought of a design like this;

However, I think the opto-isolator should be on the MT2 side, not the M1 side. I may be wrong in that regard, but whatever; the main point being, I would like to put 3 of these capacitors in parallel and 'switch' them into the LC configuration separately.
Will this kind of design work, or am I better off using something like the aforementioned back-to-back SCR configuration, back-to-back MOSFET/IGBT configuration.
Please take into account the fact that I know very well this is quite possible using the correct relays, but it's more a question of whether or not this can be done using solid state parts.
EDIT: By the way, this is so I can tune what is essentially a Tesla coil digitally.