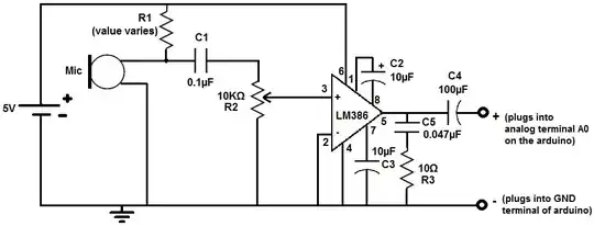
I want to build a sound detector circuit for my project. I am free to use any amplifier but not much complex circuitry. I googled and found this circuit using LM 386.
Is this good enough or is there any better and more efficient circuit and/or amplifier ? I have to use MSP430 instead of arduino.
