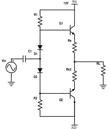
Im currently trying to desing a class AB amp. I have currently got so far as bellow. I have the base voltages set at around 0.7V to just allow forward conducting of the BE diodes, and reduce crossover distortion.
My question is how come for my design I do not have any voltage gain? Or is this stage purely for current gain? Also, in most designs I see for a class AB there is another transistor on the input to the pushpull pair. Is this for the voltage gain? Like in AB class amp, design considerations. If so how could I implement this stage into my design. I will finally add a differential pair on the input after I complete this stage.
