Looking at an ATMEL SAM4E and I'm looking at the schematic checklist published by Atmel for the SAM4E and the schematic for the SAM4E-EK developer board.
SAM4E checklist SAM4E-EK Design files (including PDF)


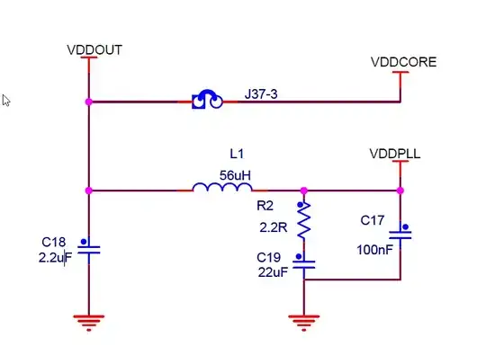
The checklist uses 10uH, 1R and 4.7uF for VDDPLL And the developer board uses 56uH, 2.2R and 22uF for VDDPLL.
It would seem clear that checklist is a recommendation and the the developer board is a working example, but how does one select these values ?
- Will the developer version work for all situations ?
- When would it not work ?
- For an arbitary board, what information is needed before hand in order to select the values for these components ?
- Is it just experimentation ?(ie, during the prototype stage, just try different things until you get good results and then go into production with those?)