I am working on an eeprom programmer as an Arduino shield. There are two pins on my EEPROM that require a 12V signal as part of the programming process. One of them is an address pin that I am also driving by a signal through a 595 shift register, and the other is the output enable pin which is connected to a regular Arduino pin for 5V and 0V operation.
I would like to have a pin on the arduino for each of the 12V pins that will set it to the higher voltage without damaging any other components.
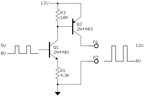
I was thinking I could use a simple transistor setup like Figure 1 on this page, but I'm really not sure how well that would work when connected to both sources at once. I would need diodes to protect my 5V components from getting damaged by the 12V signal, but I suspect that circuit may work out. I will simplify things by ensuring I that Vin is a solid 12V supply.
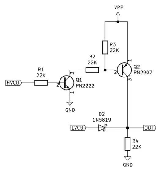
Here's my initial design:

My main problem is that I don't understand the circuit elements in play here very well. Will this explode? I'm still a bit confused by simple transistor circuits, and not sure what specific parts to use. I feel like what I am trying to do is not that hard, but my circuit skills are not good enough to know the best way to accomplish this. Thanks.

