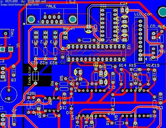
I have power supply, analog part and microcontroller part on one 2-layer PCB board, very simple. The LCD is on the microcontroller part. It works normally when I have it on a separate board with only the microcontroller, but when I put it in this board, the LCD only displays black dots, not text.
I have tried a few times but it still gives me the same result. I was wondering whether my PCB has any problems? Is it a grounding or decoupling issue? Or something else? Please take a look at my PCB and give me some advice.
[
For more information, the power supply comes from a 7805 (on the Left Side of the Board). It drives a Cypress 27443 PSoC mcu, 1 INA126 Instrumentation Amplifier and 2 OPA4137 Op Amps. However I didn't put in the OPA when testing the LCD. The bottom part of the board is for the Amplifiers.