According to my very basic understanding of Electrical Circuits, the P.D. across a wire with no resistance is sometimes zero.
Take this question for example: "If voltage is measured between two points on a wire, with no resistance in between is the voltage zero?"
From what I can see, the reason why the potential difference of a wire is 0 is because the voltage at the two points on the wire are the same. Thus, they have a difference of 0V and hence, the P.D is 0. (Please clarify if I have misunderstood)
Can I say that in other words, as V=RI, and R=0, so V=0?
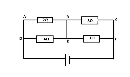
So here is my question. In the figure below, what would be the P.D. of the wire BE?
Suppose that the EMF of the battery is 2V. And the resistance of the wire is negligible.
So I can come to 2 possible conclusions: The P.D. is either 0 or -0.8 or it could be neither
I could be 0. V=RI and as the wire has technically no resistance, therefore, the P.D. has to be 0.
Or it could be -0.8V. Voltage at point A and D is both 2V as voltage splits evenly in parallel circuits regardless of resistance. Using the formula:
PD[a]=[R[a]/(R[a]+R[b])] x V
The P.D of the 2Ω resistor is 0.8V and hence the P.D at B is 0.8V(Or should it be 1.2V?) The P.D of the 4Ω resistor is 1.6V and hence the P.D at E is 1.6V(Or should it be 0.4V?)
Therefore, taking 0.8(P.D at B)-1.6(P.D at E) = -0.8
Is my workings correct? Or is my understanding of Voltage flawed. (which it probably is) Please clarify and include an answer to the above question if possible.
