Simple question, what does it mean to have a transmission line (RS-485 in my case) balanced vs unbalanced?
3 Answers
The two signal lines are mirrored around a central reference point - often but no necessarily ground. When one is 'up" relative to the reference point the other is ":down" by an equal amount. The mean level is always zero relative to reference.
In a digital system the driver applies +v/-V for eg logical 1 and -V/+V for logical 0.
This is compared to an unbalanced system where one line may be considered the reference (often ground) line and the other swings relative to it. eg in the RS232 system logical 1 = -12V nominal and logical 0 = +12V nominal. When a 1 is sent the legs ae at -12/0 and when a 0 is sent the legs are at +12/0.
A balanced system is inherently more immune to noise. If fed via a twisted pair, noise induced into the pair is of the same amplitude in both legs and the differential signals still have the same amplitude +/- or -/+ relative to it. So noise levels can be greater in magnitude than the signal and the system will still work.
Voice telephony in standard telephone systems use analog balanced signals. Max transmit level is usually about -10 dBm where 0 dBm = 600 mV in 600 ohms = 1 mW. Customer end of line signals may be 10-20 dB below that and still work 'after a fashion". Despite this low level of signal you can have many volts of induced (usually 50 Hz or 60 Hz mains) noise on a cable pair and not hear any "hum.
Imbalance the line just slightly and ALL you will hear is hum.
- 150,303
- 18
- 213
- 391
-
With regard to telephone systems being balanced, I once had a computer (circa 1999) which, if plugged into any of my modems, would cause audio from a nearby AM radio station to be coupled onto the line loud enough to be audible on the modem speaker. The sound wouldn't be intelligible even if I listened on an ordinary phone, but after months of frustration I guessed it was an AM radio station and, was able to find one whose cadence matched the noises on the modem. Might such wacky behavior have been a result of line-balance issues? – supercat Nov 01 '11 at 22:16
-
1What do you call it when you have two identical discretes, where the lines are either 0V and +5V, or +5V and 0V? There's a differential of either +5 or -5, but the 'midpoint' is not 0V. – JustJeff Nov 02 '11 at 01:22
Balanced means the impedances in each line are matched, so any interference will induce the same voltage on each line, which is then cancelled out by the differential reciever. The signals do not have to be symmetrical for this to work.
EDIT - Although often the signals are symmetrical, they don't have to be for a balanced connection. Here is one example of non symmetrical balanced output (from here):

Another balanced but asymmetrical audio circuit (from here):

They say:
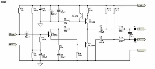
The preamp is very similar to the DoZ preamp - the topology is identical, but it has been modified to use a lower supply voltage. The amplifier is a single ended Class-A, current feedback circuit, which has extremely good linearity, wide bandwidth and is unconditionally stable. Ferrite beads (F1 and F2) are recommended at the outputs. The output pins shown are the normal connections to an XLR audio connector, with Pin 1 as ground, Pin 2 is "hot", and Pin 3 is audio return ("cold"). The output actually is balanced, but is asymmetrical - this is very common, and the same basic idea is used by many premium studio microphones.
Supercat mentioned MIDI, it appears this uses an asymmetrical balanced connection:

The page the above came from says:
In fact, a major design goal of MIDI, as seen in the electrical specification explanation in the MIDI Specification Document, is to prevent any ground loops that might occur with the MIDI cables. This is done by using a balanced current loop through an opto-isolator and only grounding the MIDI outputs. The MIDI IN connector is not grounded to the receiver's chassis. When done correctly, there are no ground loops and no hum or other noises caused by the MIDI setup.
Also this page has some info, as does Wiki
Quotes from the above:
ESP says:
"The circuit that receives this signal in the mixer is called a differential amplifier and this opposing polarity of the conductors is essential for its operation.". This, like many explanations in print (some in otherwise respectable books), describes signal symmetry - "equal in voltage but opposite in polarity" - but fails to even mention the single most important feature of a balanced interface.
SIGNAL SYMMETRY HAS ABSOLUTELY NOTHING TO DO WITH NOISE REJECTION - IMPEDANCE IS WHAT MATTERS!
Wiki says:
In telecommunications and professional audio, a balanced line or balanced signal pair is a transmission line consisting of two conductors of the same type, each of which have equal impedances along their lengths and equal impedances to ground and to other circuits. 1 The chief advantage of the balanced line format is good rejection of external noise. Common forms of balanced line are twin-lead, used for radio frequency signals and twisted pair, used for lower frequencies. They are to be contrasted to unbalanced lines, such as coaxial cable, which is designed to have its return conductor connected to ground, or circuits whose return conductor actually is ground. Balanced and unbalanced circuits can be interconnected using a transformer called a balun. Circuits driving balanced lines must themselves be balanced to maintain the benefits of balance. This may be achieved by differential signaling, transformer coupling or by merely balancing the impedance in each conductor. Lines carrying symmetrical signals (those with equal but opposite voltages to ground on each leg) are often referred to as balanced, but this is an entirely different meaning. The two conditions are not related.
More from Wiki:
Balanced and differential
Most explanations of balanced lines assume symmetrical (antiphase) signals but this is an unfortunate confusion - signal symmetry and balanced lines are quite independent of each other. Essential in a balanced line is matched impedances in the driver, line and receiver. These conditions assure that external noise affects each leg of the differential line equally and thus appears as a common mode signal that is removed by the receiver. There are balanced drive circuits that have excellent common-mode impedance matching between "legs" but do not provide symmetrical signals.6 Symmetrical differential signals exist to prevent interference with other circuits - the electromagnetic fields are canceled out by the equal and opposite currents. But they are not necessary for interference rejection from other circuits.
- 55,140
- 3
- 76
- 148
-
1Oli - we usually agree technically (About 99.9% probably). I don't think we quite do on this occasion. I can't instantly think of a balanced situation where signals are not also symmetric against a reference which is essentially the differential receiver decision point. Example(s) may be useful. – Russell McMahon Nov 01 '11 at 20:32
-
1@Russell - I agree the signals are often symmetrical, I was trying to be clear about what actually balances the lines, which is the impedances, not the symmetry. I gave an audio example as these type of outputs are reasonably common. – Oli Glaser Nov 01 '11 at 20:58
-
So would MIDI be considered a balanced protocol, then, since one side of the transmitter has a resistor to VDD and the other has a same-value resistor to an output gate? The MIDI receiver has a resistor on one side of an optocoupler's LED. – supercat Nov 01 '11 at 22:19
-
@supercat - I don't know much about MIDI, but having a quick look at this page suggests it does indeed use a balanced (and asymmetrical like the example in my answer, only returned to +5V instead of ground) connection. – Oli Glaser Nov 01 '11 at 22:30
A balanced line is a transmission line consisting of two conductors of the
same type, and equal impedance along their length to ground and other circuits.
An unbalanced line is a transmission line, usually coaxial cable, whose conductors have unequal impedances with respect to ground; as opposed to a balanced line.
- 1,173
- 3
- 10
- 17