You need to add a resistor between the base of Q15 and the collector of Q14. That resistor will determine the base current of Q15.
Right now you are putting excessive current through the base of Q15 and in practice, you would destroy Q14 and possibly Q15 as well. You also need a series resistor for the base of Q14, otherwise the 5V you show will quickly destroy Q14.
The base-emitter junction in a BJT acts much like a diode when it is forward biased, so the voltage is around 0.7V when the base current is reasonable. The fact you are seeing 4V on the collector of Q14 means that the current is pretty far from being reasonable. You've also got 5V on the base-emitter junction of Q14 which means enormous current is flowing through that junction. The part might well sizzle and/or explode in reality.
If you move the 1K resistor on Q14 to series with the input to base, that's probably okay. The value of the resistor on Q15's base should be determined by the desired output current. The particular transistor you chose is not very high gain, maybe 20 minimum at 500mA so if you needed to switch 500mA you'd want maybe 50-100mA flowing into the base, so maybe 150 ohms 2W (it will dissipate about 1W) in series with the base. You can leave a resistor in the position of your R15 to reduce leakage 1K to 10K is fine.

simulate this circuit – Schematic created using CircuitLab
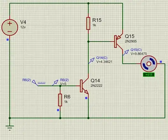
If you run the simulation above, you'll find the following situation for the input at +5V

The output transistor is dropping 1V or so (load current ~460mA), the base current (also collector current of Q14) is 65mA (forced beta of 7), and the base current of Q14 is 4.3mA.
If I set the input voltage to 0V, only leakage currents will flow:
