I V(typ) V(max)
525nm LED 0.03 3.5 4
562nm LED 0.05 2.3 2.7
660nm LED 0.05 1.8 2.2
940nm LED 0.1 1.5 1.8
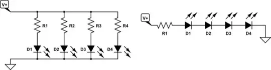
I was wondering how I can drive all the LEDs with one voltage supply. I can only think of running them all in parallel which is bad.
note: Different than the possible duplicate. I understand that a resistor of value = (Vs - Vled)/(Max current) in series with the led will work for one led, but I want to run multiple different leds.
