This schematic will kind of work, but with many caveats. For example, all the power supply ripple will go to the ADC and noise the input. Also, you need +24V line for the measurement, which is not ideal in most cases as usually you just have +3.3V digital power line.
A much better solution would be to use a low-voltage rail-to-rail opamp (I usually use MCP6002) in an inverting summer configuration. It also protects the ADC since the opamp can't output any voltage outside of it's power supply voltage, so use 0-3.3V power for the opamp as well. Here is the schematic:

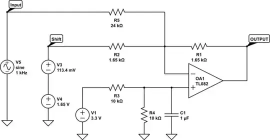
simulate this circuit – Schematic created using CircuitLab
Here's how it works. First of all, full +-24V voltage range (that is, 48V peak-to-peak) needs to be brought down to the 3.3V peak-to peak range. So, the gain we are after is R1/R5 = 3.3 / 48 = 1.65 / 24.
You may also see the V1 source and R3-R4 divider connected to the Vplus. That's the "center point" for the opamp. The output voltage can be calculated as:
Vout = Vplus - (Vin - Vplus)*gain = Vplus - (Vin - Vplus)*R1/R5
If you compute the output voltage for +24 and -24 volts, you will see that there is a DC shift:
Vout(24V) = 0.113438 V, Vout(-24V) = 3.41344
The DC shift is upward by 0.113438 volts. This an be mitigated by subtracting some voltage from the output. This is done via the R2 resistor, remember that the opamp is an inverting summer, so the voltage added at the output is
Vdcshift = (Vshift - Vplus) * gain = (Vshift - Vplus)*R1/R2
For simplicity, I've chosen the gain to be 1 and, thus, R2 = R1.
If you simulate this schematic, you will see that -24 -- 24V range really does turn to 0-3.3V, yet inverted (24V = 0V, -24V = 3.3V). Just keep that in mind when programming the firmware, or add another unity-gain inverter with Vplus = 3.3/2V again.
Of course. you can't find such precise resistors and you may think that you need a precise voltage source. That is simply not true.
First, the voltage source. You can just connect "shift" point to 3.3V and then adjust R2 (dc shift gain) so that you get the desired output.
Next, let's compute the resistor values. First, the gain-setting R1 and R5. Resistor values of R5 = 160kOhm and R1 = 11kOhm give a gain that is down to 10^-15 close to 48/3.3.
Next, the DC shift. The DC shift will be again
3.3/2 - ((24 - 3.3/2)*1.65/24) = 0.113438V
Let's connect R2 to +3.3V. Then:
Vdcshift = (Vshift - Vplus) * gain = (Vshift - Vplus)*R1/R2
0.113438 = (3.3 - 3.3/2)* 11kOhm / R2
Solving this for R2, we get R2 = 159.999Ohms. Let's just put 160k here.
So, here is the updated schematic with realistic resistor values that does exactly what you want (edit: R4 and R5 = 10k, and put a capacitor on Vplus to ground, and put a ~1nF capacitor in parallel to R1 for noise filtration)

simulate this circuit