My objective :
converting laser pulses from photo diode ranging from 10nA - 100mA (60dB dynamic range of incident power) to digital format, for measuring pulse width exactly
pulse width 10ns and repeating at a rate of 20us
EDIT: Modifications: photo diode current ranging 100nA -10mA
My problem statement
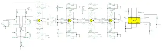
what i tried is a conventional approach using a TIA and limiting excess current at TIA input and using 3 additional opamp stages as i have to see the 10nA as 50mV , so i can fix a threshold of 25mV , i can limit the excess current to avoid saturation of opamps,the problem is the more number of opamp stages, they came because of GBWP as i require atleast 120dB of gain at 100MHz(1/10ns), this is done(simulated model) and i was able to achieve calculation of pulse width, but i did not like this !
My Idea !
what i am thinking is to boost the 10nA current to atleast 1uA and any way current limiting is taken care now i can detect pulse at low gains itself ! and i can overcome the stability problems at high gain
am i thinking wrong ? is boosting such a low current is possible ? any way i should be ready keeping the fact that "this will boost my dark and noise current also " in mind
EDIT:
sorry that i have made some serious claims, may be due to underestimating the design problem
here below i have the schematic and results obtained,and the results were not at all up to the mark as expected in the comments
10nA input perfectly output is preserved

my simulator shows me some noise analysis results which looked impressive, but i have to find out how they are calculated
noise analysis results
At the end the pulse width is not all maintained, my current implementaion failed due to saturation of opamp i believe, any how doors open for the comments and criticism




