I hope this is not a too broad question, but what are the best practices to achieve fast switching on a MOSFET driven by a PWM signal?
My current knowledge tells me I can do two things:
1 - To use the lowest possible PWM frequency, because switching losses are higher at higher frequencies.
2 - Drive the gate with the maximum possible current, to overcome gate capacitance as soon as possible. To do this, I avoid adding a resistor between MCU and gate, or add a general purpose transistor between MCU and mosfet, so I can drive the gate with higher current.
Currently, I have a PWM that must run at least at 100kHz using a N-channel IRLZ44 mosfet, so first point is not applicable, and the second point is not enough to give me acceptable switching losses. My mosfets are overheating and I would like to find a better solution than using a bigger heatsink.
Should I look for a better mosfet? Or perhaps, should I try adding a capacitor somehow to kick in when PWM signal rises, boosting current through the gate? Or are there other ways to achieve faster switching?
Update:
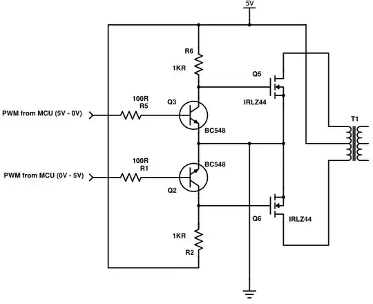
I thought the question didn't need an example circuit diagram, but here goes it:
I got to this circuit based on other questions I asked in here. I'm using 5V and the load is about 1A. As you can see, I'm driving a transformer. In this configuration, I have 10 Vpp on transformer primary, and secondary elevates this to 1500 Vpp.
Based on current comments and answer, it's already pretty clear to me that using a driver is the easiest, cheapest and simplest way to achieve lower swirching losses. But if there's a way to improve the circuit without a driver, I would be interested on learning about it.




