This is a fun problem, but thankfully, you aren't the first person to run into this. High-speed ADCs tend to be picky about input drive, and high-speed ADC drivers are often made in low voltage processes, which means that accepting a high-voltage input requires some gymnastics, for which resistor dividers aren't an option due to high-speed impedance control issues. Instead, fully differential amplifiers can be used as attenuators, even for input signals that would be by themselves be outside the input CMVR of the fully differential amplifier.
Based on the procedures from these two appnotes -- we wind up with a circuit topology that looks like:

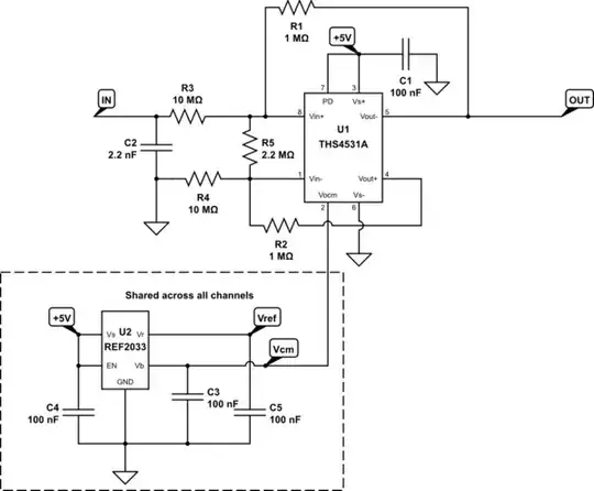
simulate this circuit – Schematic created using CircuitLab
In this circuit, U1, C1, C2, and R1-R5 form a single-ended "differential" attenuator with a very high input impedance (set by R3 & R4 = 10MΩ) and a V/V of 1/10 set by the R1/R3 & R2/R4 ratio-pair of 1 to 10. R5 (Rt in the appnote) controls U1's noise gain to 2 to maintain stability as per the formula $$R_f = R_g \parallel \frac{R_t}{2},$$ C1 provides local decoupling for U1, and C2 keeps RFI out of the high-impedance input, forming a corner of about 8Hz with R3 to keep the Nyquist bandwidth below your 20SPS sample rate.
The THS4531A fully differential amp chosen is available for roughly $3 in singleton quantities in an easy-to-solder 8-pin SOIC, and provides very low input bias current and power draw, as well as input and output common mode ranges down to V-. R1-R5 must be 1% or better chip resistors (1% thick film is OK, but if you can get better tolerance/matching cheaply, do it) and C2 must be a stable (film, C0G) capacitor -- the THS4531A is a fast part (GBW of 36MHz) and will happily stuff RFI into your ADC all day long if you aren't careful with layout and decoupling/filtering.
The circuitry in the dashed box, namely U2 and C3-C5, provides a stable 1.65V reference for the common mode supply to U1 -- it can be shared across all channels, and also supplies a stable 3.3V reference that can be fed to the ADC Vref (instead of using the presumably noisy logic supply). The REF2033 is about $3.50 or so in onesies, and comes in a mildly tricky SOT-23-5 package; if a regular SOT-23 is preferred or the REF2033 proves too costly, the ISL21080-1.5 can be used instead to drop a couple bucks from the BoM -- C5 is omitted in that case, C3 becomes a 2.2nF (film or C0G) cap as the ISL21080's micropower output stage can't drive 100nF stably, and the 3.3V reference output is no longer available. Using the 1.5V reference also puts the output range at 0-3V instead of the 150mV-3.15V range provided by the depicted circuit; the latter provides more linear performance from the THS4531A at the low end of the output range, and also avoids any low-end nonlinearities in whatever ADC you're using.