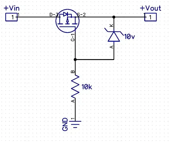
I am implementing a circuit as shown below :-
Source is a 15V Solar panel & Load is the Battery. The intent is that if someone tries to connect a bigger battery on the output, Diode(Schottky is what coming to my mind) shall block reverse flow being reverse biased.
In normal scenario, all the current will pass through forward biased schottky diode. The rating of the system is 15V/20A. Upon looking into few schottky diodes available, which have a forward voltage drop of about 400mV, the power dissipation is coming out to be Vf*If = 0.4V*20A = 8W which is a lot of power to dissipate.
Am I using the right approach?? Any suggestions here.


