I'm familiar with simple forward phase dimming using a triac. The circuit is stupid easy with only a handful of components.

Of course this simple example can be improved upon to make it safer or improve performance and efficiency. But the basic principles remain the same.
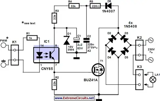
What I'm having trouble finding is useful information on reverse phase dimmers. Everything I can find describes the difference between forward phase and reverse phase in principle and how they each affect different kinds of loads, but I'm unable to find any technical information on how to actually accomplish reverse phase dimming.
How do you make a reverse phase dimmer and what would a simple example circuit look like?
Note: I'm guessing that reverse phase dimming has to be digitally controlled. I don't need any code for an MCU, but I would like to know what kind of signal goes into an MCU that it can recognize when the phase begins and what kind of signal it sends out to cut the phase at the right time (presumably using a MOSFET?). If there's a simple way to make a reverse phase dimmer without digital control, that could be useful too.
Some additional information that might be useful. I'm researching this because I want to build a home-made wifi controlled light switch dimmer. I've got a 3.3v power supply and a wifi MCU with a dozen GPIO pins and a handful of PWM pins (a PADI IoT stamp based on the Realtek RTL8710AF).
