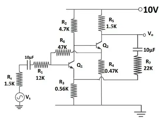
I'm trying to use Kirchhoff's voltage law to find the bias point of a bjt amplifier circuit, as shown below:

I begin with switching off the signal and opening all capacitors

simulate this circuit – Schematic created using CircuitLab
The transistors are identical, both with beta of 150.
I then assume Q1 and Q2 are in forward active mode, and arrive at the following:
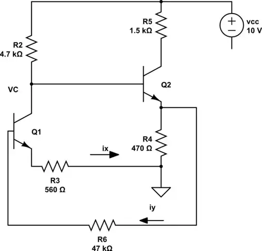
Vc - VBE2 + r4* ix = 0 ---> (1)
Vc - VBE2 -iy* R6 - VBE2 - R3* ix = 0 --- >(2)
ix = 151*iy ---> (3)
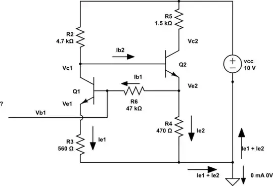
Solving the above in Wolfram, I find that both ix and iy are negative. What do I do then? Does it mean Q1 is not forward active, and all the assumptions are wrong?
I hate to ask a "please check my calculations" sort of question, but I've verified the steps again and again for hours and am getting nowhere.
Please enlighten me!

In the lab the circuit is built on a PCB and there isn't a wire to the earth's ground for current to flow into either
– Einheri Oct 14 '16 at 04:14