I have a microcontroller driving a solid-state relay to switch an LED lightbulb (the household type).
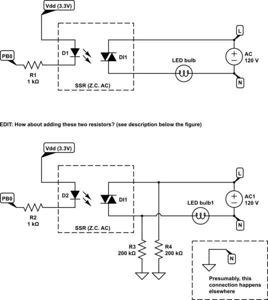
EDIT: added circuit (maybe it addresses Andy aka's comment?). PB0 is the bit 0 of output port B of the microcontroller (AVR tiny25)

simulate this circuit – Schematic created using CircuitLab
ADDITIONAL EDIT ABOUT ADDED FIGURE ABOVE:
Related to winny's comment/solution --- since I can't (in general) connect a resistor in parallel to a lightbulb (it would require hacking into the lamp or fixture), I could take advantage of the fact that GND (household GND) and N (neutral) are connected, and place those two resistors (only one is necessary, but placing two makes the contacts of the SSR output interchangeable). Does this work?
--- END OF EDIT ---
I thought zero-crossing was a good idea, so I'm using the IXYS CPC1965Y. It's not working: when I switch it on, the lightbulb gives out a flash (like a photographic camera flash) every 3 or 3.5 seconds.
It's not the circuit --- I replace the LED lightbulb with an incandescent lightbulb and it works perfectly ok. Also, a curious detail is that I first had gotten the CPC1976Y (2A, instead of 1A) and tried with that one, and it was working ok. (then, digikey ran out of stock, so I got the 1965Y assuming that functionality would be identical)
The manual (both the 1965Y and the 1976Y) talks about low power factor; specifically, it lists 0.25 as the PF required for guaranteed turn-on, and a footnote says: "snubber circuits may be required at low power factors". However, it does not say anything about what the snubber circuit should look like.
I think the notion of PF would not apply to an LED lightbulb in the strict sense, since it is non-linear; but I guess the issue for the SSR is the same.
Will I really need to switch to a non-ZC SSR? (they're more expensive, surprisingly enough :-( )
Any suggestions on how to make it work with the ZC SSR?
Thanks!