The circuit you showed us here is not a logic gate. It's something that creates light (or not) depending on the positions of switches. In other words, your circuit converts certain combinations of finger actions into some light level.
A logic gate takes potentials (voltage levels) as its inputs, and creates a potential as its output. It converts voltages to voltages.
The reason you don't know how to integrate your "not a gate" into another system of gates is that your circuit produces oranges when the rest of the circuit wants apples.
Here are some real logic gates (still not very good, though; see my last paragraph), taking input potentials and outputting a potential:

simulate this circuit – Schematic created using CircuitLab
It is true that we use input voltage to create currents in the input resistors, and we use current amplifiers (bipolar junction transistors) to control current through another resistor to derive an output, but those currents are not important to any "consumer" of the output or "supplier" of inputs. The consumers and suppliers do not care one little bit about how the thing works, only that this "gate" they are communicating with communicates using voltages.
A, B and C (input signals) are potentials. They might look like this:

As you would expect an inverter (NOT gate) to do, convert a high potential into low, and vice versa, the output of our inverter, F1, is a potential representing \$F_1 = \overline{A} \$. It looks like this:

The NOR and NAND outputs, \$ F_2 = \overline{A+B+C} \$ and \$ F_3 = \overline{A \cdot B \cdot C} \$ respectively look like this:

I repeat, all these signals are voltages. We can connect multiple units together input to output, since everything is speaking the same language, comparing apples to apples.
Here's how you might create an OR gate. We simply want to invert the output of a NOR gate. To do that, simply connect the output of a NOR gate to the input of an inverter (NOT gate):

simulate this circuit
Now all that is left is to consider how to get information from the real world into these logic systems, and how to get information out from the logic system into the real world. Since our logic systems deal with voltages, this is a process of conversion between physical phenomena such as "position" and "light", and our digital world of voltages.
This is how you can use a switch to measure "position", and create a high or low voltage depending on the switches state:

simulate this circuit
We can use transistors to switch current in an LED (or anything really, including relay coils or motors) on or off, depending on an input voltage. It looks similar to an inverter, but this time we do care about current, so we simply insert an LED in the transistor's collector current path:

simulate this circuit
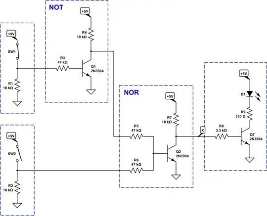
Finally, you can put all these building blocks together any way you like. Let's build a system which with two switches, which illuminates an LED only when switch SW1 is closed and SW2 is open:

simulate this circuit
Now, this is not meant to be a good circuit. It works as advertised, but there are much better and simpler ways to achieve this behaviour. This is meant as an exercise in interfacing, not optimisation.
It also highlights a problem with the generalisations I have made in this answer. For example, simulate the above circuit and measure the voltage at point X. It's supposed to be a logic high, near 5V, but it's actually much lower due to the loading of R8 on the output of the NOR gate. That's another topic though. I will however show you an improved NOR gate, as a clue as to how loading issues were solved in DTL logic:

simulate this circuit