14

I am an EE professor, and in my digital lab my students had issues with breadboards this week (somewhat along the lines of this question). Components seemed to work when moved to a different area on the board, and I helped troubleshoot, so I don't think it's a case of student error.

What are the problems that can plague a breadboard, and how can I diagnose them? Is it as simple as unscrewing each board off of the platform and checking out the terminal strips? Do I need to remove the strips? Is there a tool I can use to check pin-by-pin?

lemontwist
  • 269
  • 2
  • 6
  • 14
  • 3
    I don't use them much any more, but years ago I had problems with them which I believe was due to forcing too heavy component leads through the holes and mashing down the contacts. – Tut Dec 07 '16 at 11:59
  • 1
    You don't. You replace the bad ones with good ones, and don't let students abuse them – Scott Seidman Dec 07 '16 at 12:04
  • 8
    @Andyaka don't forget that someone who's a physicist by trade might be a professor for the EE department at some university of applied sciences and be teaching labs; might not always be perfect, but that's how smaller institutions need to work, and often, the cooperative learning of teacher and taught ones is pretty effective at communicating essential concepts. Not everyone's studying at a 10k+ student technical university! – Marcus Müller Dec 07 '16 at 12:14
  • I'm actually an EE teaching at a community college so, we have a lot different issues than a university will have! – lemontwist Dec 07 '16 at 16:33
  • 4
    My favorite breadboard damage to assess is "Failing to diagnose a power supply reversal on a live circuit in a timely manner" – W5VO Dec 07 '16 at 19:23

4 Answers4

28

Proper use of breadboards

The plug-in style breadboards with rows of five .1 inch sockets you seem to be talking about can be really useful, but can also be abused. Knowing how to use and care for such breadboards is a useful enough EE skill that it's worth going over for a few minutes.

The main thing to not abuse breadboards is to not plug in leads that are too large. That can jam the contacts, crunching them down instead of letting them spring sideways as intended. Too-large leads also usually require breaking the plastic above the contact slightly by enlarging the hole. That allows leads of the right size to come in sideways a bit, now allowing even these leads to crunch one of the spring clips.

Be careful to push leads in straight down. Again that keeps them from pushing on one of the springs in a way not intended.

Unfortunately, students will be students, and have no long term interest in the breadboards. They only need to get their project done. Whether the breadboard is crap after they're done is someone else's problem.

Breadboards as textbooks

The solution is for you to consider breadboards like books. Every EE should have a breadboard or two for experimenting. Knowing how to use it properly, how to care for it, and the special circuit issues due to breadboards are useful things for professional EEs to know. Each student needs to buy his own breadboards. That way they are motivated to not abuse them. If they do, they learn a lesson before the boss or co-worker thinks they're a moron.

Not all breadboards are made equal. Don't just buy on price, especially when they are from the far east of questionable heritage. Once you find a good source, you might be able to arrange a volume purchase so your students can get them at a decent price.

Circuit issues

Lots of people will immediately blame anything not working on a breadboard on the fact that it's on a breadboard. Search for "breadboard" on this site, and you will see lots of holier-than-thou comments. These are largely wrong.

Breadboards can be very useful for trying out and checking basic circuits. These are exactly the kind of things EE students should be doing. There are some issues, however:

  1. There is no ground plane. Sometimes that doesn't matter much. It can help to mount the breadboard on a metal plate with a binding post so that you can connect the plate to the breadboard with a single wire. Or, you can choose one of the horizontal bus strips to permanently tie the plate too. In that case, you need to carefully label it.

    Another possibility is to put a ground plane under your work area. It can be as simple as working on a piece of cardboard, with aluminum foil underneath, tied to the ground net on the breadboard.

    Keep in mind that some breadboards, especially the cheaper ones, have the bottoms of the spring clips exposed underneath. They will short to whatever conductive thing they are sitting on. Tell your students to always put some insulating tape over the bare contacts on the bottom of such breadboards.

  2. The contacts each have some resistance. Most of the time this doesn't matter much. Think of breadboard contacts as being for signals and small power (like to power a logic chip) only. Don't do things like run the power for the motor thru the breadboard. That can overheat the contact, causing oxidation and long term problems.

  3. There is some capacitance between adjacent columns. This issue is largely over-hyped, but it can matter for particularly sensitive analog circuits.

  4. They are not for high frequency. This really follows from not having a ground plane and the larger than usual parasitic capacitances. However, it seems people forget this too easily.

    Note also that this matters more for analog signals than digital. A 8 MHz crystal to a microcontroller is unlikely to be a problem, but even a 1 MHz radio receiver is going to act differently on a breadboard.

  5. They are only for thru-hole components, and ICs in DIP packages. Both these have gone the way of the dinosaurs. Nonetheless, the utility of breadboards, particularly for learning, is worth dealing with this issue. Since you're in the learning business, keep a stock of ¼ W thru-hole resistors and other parts around. You can still get many capacitors in thru-hole versions.

    There are also carrier boards available from hobby places that take common surface mount packages, and bring them out to a line of pins intended specifically for plugging into breadboards. It makes sense to have a supply of these available in your lab. You certainly should have them for SOT-23-3, SOT-23-6, and SOIC-14 packages.

Troubleshooting

What I usually do for debugging breadboard circuits is to clip a 24 gauge single-strand wire on each scope probe. The probe ground clips go to a short wire coming off the breadboard with ¾ inch or so stripped end. This allows for two scope probe ground clips to attach.

Now you just plug the other ends of the 24 gauge wires into whatever pads on the breadboard you want to see the signal of.

Do not get lazy by removing the clip from a scope probe and plugging the sharp end of the probe directly into a breadboard hole. First, these pointy parts are usually a little too thick for a breadboard. But the real reason is that sooner or later you'll accidentally swipe your hand across the probes sticking up from the breadboard. That will either snap off the pointy ends of the probe tips, damage the breadboard pin, or both.

Summary

Breadboards can be useful, even in a professional setting. They are tools that your students should own, learn to care for properly, and learn to use when the right circumstances arise. They are also great for learning about circuits and getting that all-important intuition about circuits you don't get from books.

Your students certainly need to understand the theory and math behind electronics, but that's only a part of being a EE. When I interview EE candidates, of course I need to see they know the theory. However, most of the interview I'll be looking for that electronics intuition that only experimenting can give you.

Good EEs look at a schematic and see the voltages pushing and currents flowing. They see a transistor or opamp or capacitor or most any part by what it "means" in a circuit, not just as some equations for solving the current to four decimal places. The difference between a real EE and someone that just plugs values into equations is being able to "know" the building blocks and have intuition about electronics in a way that allows you to come up with circuit topologies you've never seen before, driven only by what the circuit needs to do. This takes experimenting, seeing how theory and practice differ, hours wondering why the simple amplifier that looks great in theory actually oscillates when you build it, etc. Breadboards are the best vehicles we have for such learning today.

It's probably been 10 years or so since the last time I needed to experiment with a circuit to the point it made sense to use a breadboard, but such things do come up occasionally. I've been a professional electrical engineer since 1980, and I used to use breadboards more earlier in my career. I think this was because back then most parts were thru-hole with .1" pitch, the cost and turnaround of making PC boards was higher, and the circuits were more analog.

Thinking back, the last time I used a breadboard for real was in developing a circuit that could receive a ultrasound signal using very little standby power. This was using transistors at such low currents that the datasheet gave little guidance what to expect. I needed about 2000 gain at 40 kHz. Eventually I got it down to 35 µA quiescent current, but not without some experimenting. I guess the reason this was appropriate for a breadboard was that it was a analog circuit that didn't have multi-MHz frequencies.

Olin Lathrop
  • 313,258
  • 36
  • 434
  • 925
  • 1
    nice answer; I'm hesitant to edit it, but I personally think the last sentence deserves to read: I guess the reason this was appropriate for a breadboard was that it was a low-bandwidth analog circuit, reiterating the point that you cannot build an exact, reliable, stable multi-megahertz oscillator on a breadboard without considering the board itself a component rather than the idealized wires in your schematic – Marcus Müller Dec 07 '16 at 14:02
  • I'm almost superstitious about testing those subcircuits that can be breadboarded on a breadboard. I keep DIP breakout boards for SMDs handy, and sometimes I run at lower frequencies than the end product. I do this especially for products new to me. I suppose it costs a little bit of time, but I also use the process as a tool to keep the design straight in my head, and to work out the boundaries of subsystems. Probably once or twice, it saved me a silly mistake in a board, and saved me the week or so turnaround on a new prototype PCB. – Scott Seidman Dec 07 '16 at 14:04
  • 2
    @Marcus: I added a small disclaimer. However, I think the point about low bandwidth is over-stated out there. 20 MHz crystals to drive microcontrollers work fine. It's not one of those never-do things. There are things you need to be aware of (like the 20 MHz crystal load caps may need to be different), but by being sensible you can get good milage out of breadboards, even at modest frequencies. – Olin Lathrop Dec 07 '16 at 14:07
  • @OlinLathrop true, but we both agree that the 20MHz oscillator works fine because it's actually an oscillator that is actively driven, so a bit of loss due to dampening and radiation don't matter – and also, you wouldn't want to run a sensitive analog signal close to that, either. So that's actually what I implied with understanding the breadboard as component. – Marcus Müller Dec 07 '16 at 14:10
  • Very nice explanation! And totally right from my point of view. In my work I once had an analog + microcontroller proto running on a breadboard during more than 2 months without any failure. – Adam Calvet Bohl Dec 07 '16 at 14:15
  • Three quick comments - in my experience teaching a lab, students incorrectly wiring the circuit was the usual issue, and sometimes it was difficult to visually diagnose a missed/misplaced connection. My preference with probing a suspect circuit is to probe the actual package pin - it eliminates breadboard continuity questions as you see exactly what the chip is seeing. Rebuilding the circuit almost always fixes the problem because the students are much more attentive the second time around. – W5VO Dec 07 '16 at 19:22
6

Is there a tool I can use to check pin-by-pin?

I know research assistants can be cheap labor, but considering the price of breadboards: If this is necessary, you might simply want to invest into higher-quality or simply new breadboards.

Even as a 13 year old pupil, I simply threw away a couple of breadboards that I bought from my small earnings after figuring out they were simply not manufactured accurately enough to ensure reliable contact with DIP components. Your boards are probably a lot better than mine were, back in the day – it seems they at least have a base – but they might have seen a couple occasions of rough usage due to being used in an educational facility.

What are the problems that can plague a breadboard, and how can I diagnose them?

Use your imagination!

  • weak contact due to mechanical fatigue
  • dirt
  • effects like stray capacitance, inductance, resistance
  • unsecure connections due to poor mechanical contacting, as components aren't made for breadboards, but PCB manufacturing
  • lots and lots of other things that might go wrong

It's impossible to tell what's wrong in your particular case – use your EE experience to rule out things, if that's the route you want to be taking.

Now, digital lab might or might not mean you're doing high-speed stuff – and breadboards are, due to the shape of all the conducting parts, especially prone to produce interesting cross-talk or attenuation.


as a personal remark:

I did and still do some prototyping, even on breadboards. However, I've been frustrated a lot in the past, so now I have basically one breadboard (not model, a single specimen) that I trust, and I basically only use it to plug in PCBs that I ordered or made myself with 2.54mm pitch pin headers, and a few jumper cables to power the boards, and maybe decoupling caps for the power supply. I can rely on the contact of these few select components, from experience.

I've been bitten by unreliable contacting, especially of wired resistors, so often, that I at one point realized that I can either debug a prototype that might or might not be failing either due to a problem with my design or a problem with the contacts in my breadboard, to simply not do anything even remotely complex on breadboard. If something is done on PCB, you can, as long as you know how to solder, rule out bad contacts as a source of error. And that's pretty relieving.

Designing my own PCB actually is faster than figuring out how to build a complex e.g. four-transistor device with a couple of biasing diodes and resistors as a rectangular breadboard design. And, if I have enough work left in queue to do while I wait for PCBs, I can order things for cheap somewhere in China. For private stuff, and small PCBs, a triplet of PCBs is definitely cheaper than the cost of a high-quality breadboard divided by the generations of students that will use it.

Of course, it's absolutely true that teaching students how to design a schematic and layout a board might be out of scope for the lab you're heading – it might be an interesting thing to learn, nevertheless.

As said, I don't know what kind of components you use. But assuming those are more things like discrete transistors, and DIP logic gates (7400 family kind of things), and maybe one DSP/FPGA/microcontroller/PC interface board to connect to those, maybe a middle ground would be interesting:

Soldering a TO-92 transistor or a DIP14 IC and pin headers onto stripboard or perfboard isn't actually very hard to do. Students might still be able to interactively experiment with circuitry if they have soldered down their elementary circuits themselves and use external, good quality jumper wires (don't get me started on the quality of jumper wires) to connect those, if signal frequency permits.

Marcus Müller
  • 94,373
  • 5
  • 139
  • 252
  • 2
    Soldering isn't fast enough to support a lab class. – Scott Seidman Dec 07 '16 at 12:05
  • @PlasmaHH moin, that happens when I hit the submit button too early – Marcus Müller Dec 07 '16 at 12:05
  • 2
    @ScottSeidman I actually heard exactly that argument before. Really, verbatim. But then I pointed out how in the basic electrical engineering lab, where people experimentally figure out $\beta$ of a NPN transistor, all students literally spend an hour before they get an answer in line with what the reference solution allows (ie. current amplification within a decade of the datasheet) because attaching all three resistors, one capacitor, the transistor, the signal generator and the oscilloscope probe never works unless you randomly pulled and plugged back in all components until it works. – Marcus Müller Dec 07 '16 at 12:09
  • @ScottSeidman so, if your lab relies on fast contacting of leaded components, well, then your lab might be faced with a problem that we don't have a cheap solution for as of 2016. And, also, iff your students have had a short soldering intro (at my alma mater, the EE students' council actually offers such out of the heck of it), then soldering something together might not take that much more time than just plugging things into breadboard. – Marcus Müller Dec 07 '16 at 12:11
  • 1
    It's not the soldering that's slow, it's the unsoldering, when students get circuits of more than one transistor wrong. I swear, the only breadboard problems I've seen in ten years or so is a failure to connect the bus in the middle. Of course, I buy good stuff, and the breadboards are $90 a pop – Scott Seidman Dec 07 '16 at 12:14
  • @ScottSeidman as you said about borked breadboards in your comment to the original question, you don't unsolder to salvage a 2ct transistor. You simply don't :) But I agree, if you spend serious money, you get quality breadboards; however, even these will not save you from the handling that inexperienced, hurried students will expose them to over the course of let's say three consecutive labs... – Marcus Müller Dec 07 '16 at 12:17
  • I agree. I actually have a colleague who insist on saving axial resistors, while I insist that it's worth nobody's time to re-sort them, and is not worth the trouble of having people pull wrong values out of the right drawer. I just toss the pile of unsorted resistors that the policy usually results in. – Scott Seidman Dec 07 '16 at 13:26
  • The biggest source of wear of the breadboards, by the way, is students who nick wires while stripping, and breaking the ends off in the board. Good strippers with tight adjustment screws help – Scott Seidman Dec 07 '16 at 13:27
  • @ScottSeidman you could give away the used resistors for free :) – Marcus Müller Dec 07 '16 at 13:54
  • Yes, to people I don't like! Kids today don't know how good they have it. We used to have to carve our own resistors out of wood. – Scott Seidman Dec 07 '16 at 13:56
  • @ScottSeidman and yeah, I've had that experience a couple of times myself -.- Especially after being pulled from its first position, it's going to be the exception, not the rule, that the wires are still perfectly straight. Especially for low-wattage resistors with thin wires, that makes it exponentially harder to successfully modify the design. – Marcus Müller Dec 07 '16 at 13:56
  • 2
    heh, and giving away the resistors is more of a token action than an actual gift – "hey, you look like you've enjoyed plugging together circuitry, you want to keep the resistors and these 10 BC549? I'd throw them away, because no-one has time to sort and test them, but if you want to build the lab thing at home and make your grandma really happy this christmas..." – Marcus Müller Dec 07 '16 at 13:58
1

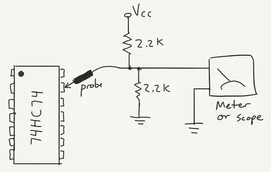
For digital circuits, this tool helps:

enter image description here

The benefit of this is that if you read 1/2 the supply voltage on the meter, the problem is an open-circuit on the pin. Just go through every pin on the device, and check it against the expected value from the schematic. It goes fast. This same technique works on ordinary circuit boards to find unexpected open-circuits and levels in both through-hole and SMT parts. This trick is still used in labs that have plenty of test equipment. It is good to teach a systematic approach.

Another 1980's era tool is a DIP-clip with built-in LEDs to make a static logic analyzer. DIP-clips without the leds are great as a place to attach probes.

Tom Anderson
  • 1,789
  • 10
  • 10
0

What are you using them for?

If it's a generalized problem among your class it's unprobable that is a connector issue (unless all the breadboards are really old).

The second frequent reason I can think of is too high frequencies. Check the max freq recomended for your breadboard but they aren't generally too high.

Hope it helps.

xgrimau
  • 221
  • 1
  • 6