Part of a project involves knowing if an AC motor is running or not, with that bit of information read by an Arduino. I understand there are several different paths I could take to detect this.
The motor is controlled by relays with a 24V coil, so I could use a voltage divider of resistors across the coil of the relay. Or I could put a small-value current-sense resistor in series with the relay coil.
However, this question is about another idea:
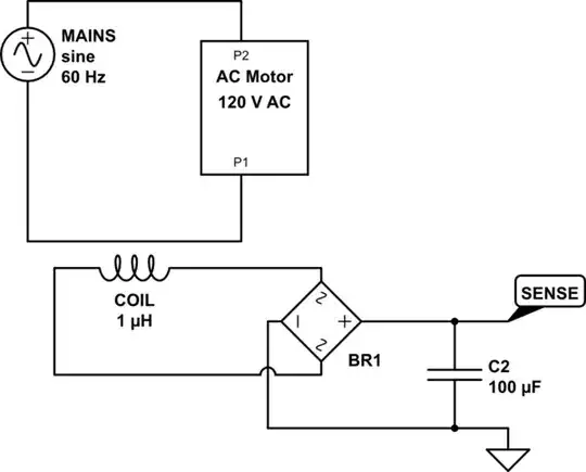
The motor is a 120VAC (US mains) device. Could I wrap a couple of turns of small-gauge wire around one of the wires delivering mains power to the motor, rectify and smooth it and detect the resulting voltage using an opto-isolator?
The schematic below shows an inductor, but that is really the couple of turns around the wire.

simulate this circuit – Schematic created using CircuitLab
Is this idea even viable for detecting (not necessarily measuring) AC power/current?


