I understand that Schmitt trigger is a comparator circuit with hystersis and that it is used to convert signals from analog to digital and to remove noise from a signal using positive feed back. However how it actually works is confusing and to further understand it I decided to build one myself.
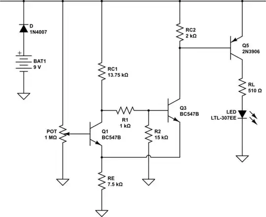
I decided to make a circuit with a power source of \$V_{cc} = 8.5V\$ that switchs on an LED when the input voltage \$V_{in}\$ exceeds the high threshold of \$V_{HT} = 7.5V\$ and switchs it back off when it goes below the low threshold of \$V_{LT} = 3V\$, I used a potentiometer as a voltage divider to control the input voltage. I used the following schematics:

simulate this circuit – Schematic created using CircuitLab
To determin the resistor values I set the quiesent current to \$I_E = 1 mA\$ when Q1 is off and Q2 is on, therefore: $$R_E = \frac{V_{HT}}{I_E} = \frac{7.5}{1 \times 10^{-3}} = 7.5 k\Omega$$ $$R_{C2} = \frac{V_{CC} - V_{HT}}{I_E} = \frac{8.5 - 7.5}{10^{-3}} = 1 k\Omega$$ When Q1 switches on and Q2 switches off, the emitter current changes and therefore: $$I_E = \dfrac{V_{LT}}{R_E} = \dfrac{3}{7.5 \times 10^3} = 0.4 mA$$ $$R_{C1} = \frac{V_{CC} - V_{LT}}{I_E} = \frac{ 8.5 - 3}{0.4 \times 10^{-3}} = 13.75 k\Omega$$ Now I wans't sure how to calculate R1, R2 so I assumed that \$V_{B2}\$ is equal to the high threshold and using the voltage divider between \$R_{C1} + R1\$ and \$R2\$: $$ V_{HT} = \dfrac{R2}{R_{C1} + R1 + R2} \quad V_{CC}$$ I chose R1 to be equal to \$1 k\Omega\$ so: $$R1 = 1k\Omega \Rightarrow R2 = 15k\Omega$$
However when I tested the circuit it didn't work at all and the LED was constantly on regardless of the input voltage. Why is it not working as it should be?
