I do also have the Arduino power supply and output pins at 5 or 3 volts to control, for example, a mosfet gate voltage.
Sorry if this is a nooby question - I am an electronics noob
I do also have the Arduino power supply and output pins at 5 or 3 volts to control, for example, a mosfet gate voltage.
Sorry if this is a nooby question - I am an electronics noob
You have (at least) two problems to solve.
You need 24VAC (or thereabouts) to power the solenoid. That problem is solved by a 220:24 VAC transformer rated for the solenoid VA (or more).
You need to switch either the 24VAC or the 220VAC. That can be accomplished with a relay or an SSR that is suited for inductive loads. Or you could make your own SSR with an alternistor and perhaps an optocoupler.
If you use a relay you need to power and switch the relay.
If you use a relay or most SSRs you should add some suppression across the load to reduce arcing. An RC snubber, for example.
A suitably AC-output SSR with isolation and rated for inductive loads is probably the easiest and safest option. Most can be driven directly from the MCU.
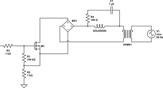
An alternative option if you have only a single solenoid to power and are willing to devote the transformer to it is to use a bridge rectifier and a MOSFET.

simulate this circuit – Schematic created using CircuitLab
R2/R3 are optional but somewhat reduce the likelihood you'll have certain problems. M1 should be a logic level MOSFET.
In some cases you can run an AC solenoid from a much lower DC voltage and it will work well enough. If you apply 24VDC to a 24VAC solenoid usually it will overheat and burn out.