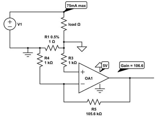
I am trying to use this equation for difference amplifier to sense a max current of 75 mA.
However in my circuit I have no R4 so which equation should I use?

Asked
Active
Viewed 2,431 times
0
Nemo
- 33
- 2
- 7
-
You have an R4, it's just infinite. – Mar 18 '17 at 13:06
-
Why does the first diagram have a non-infinite R4? Calculate your differential gain. Calculate your common mode gain. – Neil_UK Mar 18 '17 at 13:55
-
So if I substitute with an infinite R4 I get Vout=1/R_1 ((R_1+R_4 ) V_2-R_2 V_1). Is this the right equation? After simplification I get Vout=106.6V2-V1. right? – Nemo Mar 18 '17 at 14:00
-
Why don't you just follow the (tried and tested) circuit with the given equation? All it takes is for you to add an extra resistor in your circuit. – MCG Mar 18 '17 at 14:45
-
Actually your circuit works ok and the signal ground can be the leftmost ground symbol. I simply miscalculated it. sorry. Your load is floating (neither end at ground) but that is problem only if its exact voltage is needed elsewhere. Vout = I * R1 * (R5 + R4)/R4. Select R5 for right gain. R5 = 65,7 kOhm should be ok. You may need 2...3 resistors in parallel to get it. I deleted the bad answer. – Mar 18 '17 at 23:37
