I would like to request a circuit where a 500 ms pulse is sent to one rail when 12 volt power is supplied and another 500 ms pulse is sent to a different rail when power is turned off. 555 is the way to go but struggling with sending pulses to two different controllers.
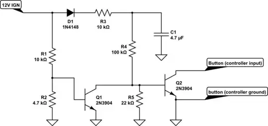
So for power on pulse, I guess I do not need a 555. Here is what I have for this:

Also, i intend to use a transistor at output so the memory recall will have a short during the pulse, just like button press. Should give me a half second pulse.
Searching for power-off pulse now. I guess a cap that holds some charge, enough to generate a pulse after power is cut down.
