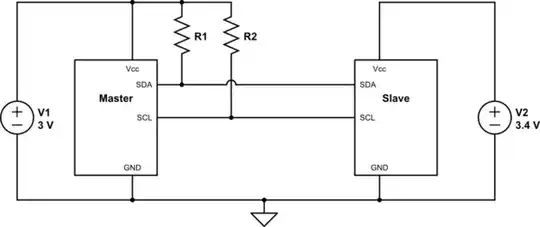
Will I have some trouble if I try to establish a I2C communication between 2 µC powered from two different source?
Both µC run on 3,3v but this voltage is provide from a different regulator (LM317). Exact 3,3v isn't guarantee due to resistor tolerance. Since both regulator have same ground, there is no big voltage "gap" between the µCs.
I'm pretty sure it's gonna work but I'd like to have the EE community acknowledgment.

simulate this circuit – Schematic created using CircuitLab
