0

schematic

simulate this circuit – Schematic created using CircuitLab

I'm experimenting with transmitters and receivers. I have a long piece of wire hanging from my ceiling, that has its lower end connected to a function generator. This is my transmitter. I'm using frequencies around 1-3 megahertz.

I hung another piece of wire a few meters away and connected an oscilloscope to the lower end of the wire. When I turn on the transmitter, I see a clear sine wave on the scope output on the same frequency as I transmit. Next I tried a magnetic loop antenna: I simply took some wire insulated and made a loop of 7 turns, approximately 30cm in diameter. I connect the scope to the ends and I again see a clear sine wave. I understand that this works by using the magnetic part of the EM wave to induce a voltage across the loop.

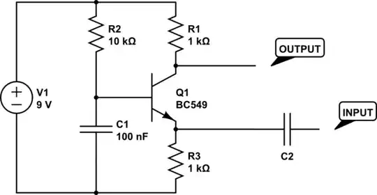
Now I want to amplify this signal. Above I have a schematic of a simplistic common base amplifier I built on my breadboard. I tested it with my function generator and it works very well. Even as I set the input voltage very low I see a nicely amplified output. I wanted the amplifier to be as simple as possible so I do not care about any offsets on the output (no capacitor on the output).

Then I connected this amplifier to the loop antenna. One end to the input, other close to the negative terminal of the battery. I turn on my transmitter but now I see nothing on the output except the biased DC voltage. I simultaneously measure the voltage on the output terminals of the antenna as well as between the output and ground of the amplifier, and both show no sine wave (the antenna shows 0 volts always between its terminals, the amplifier shows just the DC bias). I now test again without the amplifier by connecting the scope over the antenna terminals and now again I see the sine!

So this is strange: The amplifier and the antenna work very well separately, but not together! I tried tweaking the values of the bit, and I also tried putting a capacitor (tried many values between a few nanofarads to several microfarads) at the input; nothing worked.

Can somebody perhaps point the flaws in my experiment? Again I'm not trying to build anything practical, I just want to see an amplified voltage at the output. I've checked my setup many times and I don't think I've made any mistake in the wiring.

EDIT: I added the input capacitor to the schematic. I did mention in the text that I tried using one but alot of answers mentioned this. I should have added it in the first place.

EDIT: Below is a schematic of a common emitter amp that I tried. Like the previous common base type, this one works well when using a function generator, but not when I transmit to the antenna. I even tried simulating the impedance of the loop antenna By using a resistor (tried 500-1000 ohms) at the input, and it still works great. But with the antenna I get nothing on the output except some weird ripples when I tap the function generator output lead against my transmitting antenna. Picture of these ripples are below.

enter image description here

enter image description here

S. Rotos
  • 3,217
  • 2
  • 27
  • 48
  • @brhans That's what I did, I mentioned it in the question. Still it does not work. – S. Rotos Jun 14 '17 at 20:28
  • Replace C1 with 1.5Kohm. Replace R1 and R3 with 10Kohm. The impedance into the emitter, running at 80uA, will be 26 ohm/0.08 = 400 ohms. The collector Tau is 10pF * 10Kohm = 100nS or 1.6MHz F3dB. You should see sinwave on collector. – analogsystemsrf Jun 15 '17 at 04:32

2 Answers2

2

Apart from the fact that a coil across the emitter resistor completely alters the dc quiescent point of your transistor you have to think about what the input impedance is looking into the emitter.

You are driving a current through the collector that is quite high because the base bias is a single pull up resistor. With maybe 3 mA flowing in the collector, the input impedance to the emitter is about 9 ohms. This is largely dictated by the formula 26 mV / Ic.

So, if you put 9 ohms across the coil and looked at the signal on the oscilloscope you can't expect your signal to be unaffected. It's going to be highly attenuated.

So, two things, ones a problem and one is an issue. Try feeding the coil to the base and design a properly biased common emitter circuit. You should be able to get a gain of thirty.

Better still, resonate your coil with a tuning capacitor and you might get ten times more signal.

Andy aka
  • 456,226
  • 28
  • 367
  • 807
  • Thank you for the reply but this does not really address the question: Why does it work so well with the function generator but not when the input comes from the antenna? I did not even pay alot of attention to the design of the amplifier since I just got it working with the function generator on the first try. The function generator and the antenna do the same thing: they put a voltage to the input. But still only with the generator it works. – S. Rotos Jun 14 '17 at 20:39
  • Because your function generator has an ac output impedance of 50 ohms and doesn't short out the emitter resistor. The output impedance of your coil might be several kohm at the operating frequency but will have a dc resistance that is ostensibly zero ohms. – Andy aka Jun 14 '17 at 20:43
  • 1
    I estimate your coils inductance to be about 50 uH. At 2 MHz, this is an output impedance of about 1200 ohms. Imagine how small your signal becomes when connected to 9 ohms. – Andy aka Jun 14 '17 at 20:48
  • Ah, now I think I understand, thank you! So is there no way to get this working with the common base configuration? The reason I chose it was because I have little experince with common emitter amplifiers and have had trouble getting them to work at high frequencies. About the DC resistance, I did try the circuit with a capacitor in series with the antenna. – S. Rotos Jun 14 '17 at 21:00
  • At 2 MHz you should be fine with a common emitter and please do try parallel capacitance thing on the coil. I re estimate the coil impedance to be about 600 or 700 ohms i.e. a single loop will be about 1 uH and 7 closely coupled turns means 49 times more inductance and the impedance it creates is always in series with the coil signal produced hence big attenuation. – Andy aka Jun 14 '17 at 21:24
  • I tried to build a common emitter amplifier. I put a schematic and the output to my question. Now I get nothing on the output except strange ripples. I've tried frequencies from 2-4 MHz and they all work well with the function generator (it seems to work best with 3.5 MHz). – S. Rotos Jun 18 '17 at 18:57
  • You will do best with some resistance in the emitter, maybe 220 ohms. Then set the base bias (from 1.5 volts as you did) but with more like 22 kohm. This will naturally put about 0.8 volts across the emitter resistor causing a current of 3.6 mA to flow through the emitter. You then need your collector resistor to drop about half Vcc at this current hence 5 volts. So 5 volts and 3.6 mA is a resistance of 1388 ohms so go for 1200 ohms. But this will only give you an AC gain of 1200/220 = 5.5 so put 100 nF in series with 22 ohms across the emitter resistor to up the gain to about 50. – Andy aka Jun 19 '17 at 07:21
  • Finally, it works! With the values as you suggested, the voltage at the antenna terminals (a few hundred millivolts) is amplified to a few volts at the amplifier output. I also tried using an LC tuned circuit across the antenna which not only gave me good selectivity but also seemed to improve the gain as well. Thank you Andy, after a lot of frustation I finally have a working circuit thanks to your advice. – S. Rotos Jun 19 '17 at 18:34
  • Great result but what gain improvement did you get from cap tuning? – Andy aka Jun 19 '17 at 21:36
  • The gain improvement is quite small, perhaps a volt or so bigger than when I don't use it. – S. Rotos Jun 24 '17 at 17:19
  • Hmm a volt means what in terms of gain? I would expect at least 5 times more gain from tuning. However, this question is done now and I was only being curious! – Andy aka Jun 24 '17 at 17:22
  • I've been experimenting with the tuning for a couple of days now and I've been having problems with it. I cannot get it to work as well as I initially thought so I'm probably going to post another question about it soon. – S. Rotos Jun 24 '17 at 17:27
  • Ok, let me know. – Andy aka Jun 24 '17 at 17:28
  • Andy, I posted another question related to this experiment. – S. Rotos Jul 07 '17 at 22:28
0

This is not a useful circuit:

  1. A coil connected across R3 will mess up the DC bias point by shorting the emitter to ground.
  2. Even if the coil were AC coupled, the bias point is indeterminate since it depends highly on the gain of Q1.

With proper biasing and AC coupling, a common base amplifier could be useful since the input signal has such low impedance.

Olin Lathrop
  • 313,258
  • 36
  • 434
  • 925