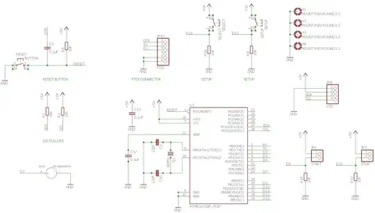
I have the following pcb design working based on a previous question. When I plug the circuit all works as expected, the relay does not get energized but when I press the reset button the relay flash very fast 3 or 4 times and gets closed as expected, It works but .. how can I avoid this situation?
My original design was :
I have tried R10 with values 1K, 10K and 47K with same result.
EDIT: Reset schematic

