I need to build a Li-poly battery charger.
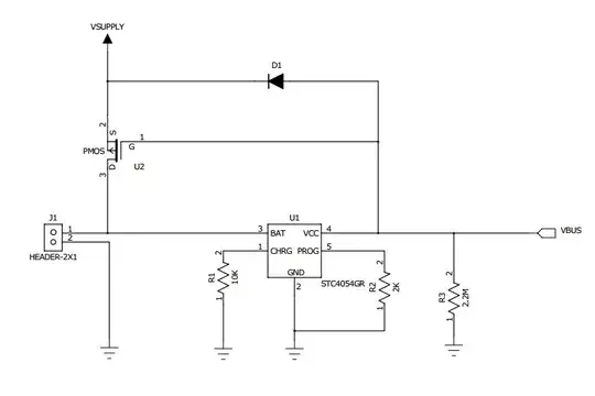
The intended schematic of the circuit is as follows:

- J1 is connected to the battery.
- PMOS connects and disconnects the load to and from the battery
- IC charges battery based on Li-poly (CC/CV) requirements
- D1 is there to prevent any feedback from battery to USB
The intended operation is as follows:
When USB present and device needs to work, VSupply is directly provided by the USB and PMOS separates the battery from the supply. (R3 ensures PMOS is on when there is no USB) Primary reason for this is not to disturb the proper charging of the battery. Especially battery is in 2.5V level, it needs to be trickle charged to 3V and than maximum current can be applied. However without separating the battery from the supply, I couldn't come up with a way to make this work, hence the PMOS.
I need to find a PMOS that cuts off when Vgs is .5V or so. I haven't checked yet but hopefully it is possible.
My circuit takes less than 500mA at any given time however I cannot gurantee how much current can be allocated to the battery. This is a point I don't know how to deal with. How do I guarantee the bulk of the current goes to device and remaining used for charging? Should I put a resistor between battery and BAT pin of the IC to increase its impedance so that most of the current goes to the load.
Based on datasheet of this device (STC4054),