Short it out for a few seconds.... On large electrolytic caps, like "main-frame" computer grade 100,000uF and TV HV 10uF 25KV doubler Caps, power supplies there is a phenomena like in batteries, known as memory. After you short it out the voltage creeps back. That's all you need to know. Short it long enough to discharge the memory effect.
Actually the capacitor has a few more non-ideal characteristics that can be put into the schematic. So the rest of this is for educational, technical, and factual values.
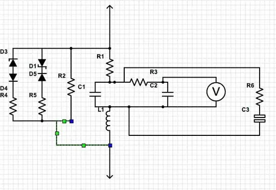
What's All this Stuff About Capacitors.
In fact some of my grey beard colleagues will remember that caps in storage like this required slow "conditioning" to prevent puncturing the insulation inside so a slow charge up for an hour was recommended before use. Thats the C2 cap physical property. It can short out.

The MAIN Capacitance is C1, the memory cap is effectively 5x to 10x bigger in electrolytics. However neglect ( <<1x C1 ) in ceramic/plastic caps . This Memory capacitance C2 may be the smaller or much higher so the original voltage is restore but the series resistance R3 is enough so you cant get much current from it but it can give you a jolt if you only short the cap for a zap or split second.
C1 = Main cap
C2 = memory cap in electrolytics
C3 = vibrational cap in ceramic caps ( like piezo or crystals) (tiny but can cause noise)
D1 = in Polar Caps this reverse limit is usually > 15% of the rated voltage, which means you an use a Polar cap as a Non-Polar cap if you promise to use it only for small signals < 10% of rated V, such as undershoot.
D2 = n.a.
D3 = the forward voltage rating of the cap .
D4,D5 = diodes for voltage steering behaviours and Drop > 10% of rated voltage
R1 = the main ESR of the Cap
R2 = the self-leakage of the cap Very high in certain electrolytes 10^8 and plastic caps 10^10Ω , so the Effective Series Resistance of the Cap (ESR) is R1 and is temperature sensitive.
R3 = the ESR of the memory cap .. >> 100x the ESR R1
R4 = the resistance of the Forward voltage rating in Polar caps is nonlinear and can be a negative resistance and cause fire-cracker like explosions in tantalum caps since it is also negative temp coefficient so self heating draws more current when at least 10% greater than rated voltage. and also when self-heating
L1 = self inductance of foil and/or leads. Monolithic caps are almost uncommon these days but bigger, more reliable but these days multi-layer metallized caps are most common.
The importance of each value depends on whether it is Polar or not, ceramic or not (C2).
The most ideal caps in electronics are also the most expensive. (we're not talking power transmission line PFC caps) When it comes to least leakage, low ESR, most stable with temperature, self-healing from spiked over-voltage , most reliable. I am referring to plastic Caps Teflon then Polyurethane, Mylar. (Mylar were default used in old telephones) If you want a time constant in minutes or maybe hours in some cases, that is possible. There a dozens of other materials including silver mica, and a few more exotic materials.
But to answer your question "Do not Forget", C2, the memory cap when discharging TV flyback triplers on old TV sets. Not an issue at all on PC's as there are only LOW VOLTAGE caps on the motherboard since all the HV is well protected inside the PSU case. I recommend shorting out C1 and count to 5 seconds, but dont take my word, zap one and then measure it.. If you have a 10MΩ DMM it would show slowly rising voltage. The resulting voltage indicates the Cap Ratio. Equal values would return to 50% voltage.
Just a heads up from 35 years of experience on caps, from all sides of the fence.
p.s. You will not likely find simulators use my schematic, but it is accurate. There are some variations and you can neglect most of them if you use it within guidelines of the component.
*p.p.s. If you have any Ultra-caps or just plain SuperCaps, you can measure these values. Ultra_caps are distinguished by remarkably low ESR. Supercaps were great for Car Bass boosters and Standby power for embedded products with RAM where Lithium is not allowed. etc.*
Some thin film Polyurethane Caps are good for hundreds of Amps in small packages.and only $1
One trick I've used is to use a wire to short the cap, but coil it several times before making contact. The added inductance limits the spark.
– Stephen Collings Sep 14 '12 at 13:00