Let's take for example an electric eel applying an electric shock by creating a potential difference across two points in the water. It would seem, however, that the current would find a "shorter path" across the potential difference by just passing through the water. Why, then, does some of the current go through the "target" which is further away and likely has higher resistance than sea water?
-
16Bigger question is.. how come an electric eel doesn't fry itself? – Trevor_G Aug 23 '17 at 10:59
-
5The misconception that current takes the shortest path is dangerous. – pipe Aug 23 '17 at 11:56
-
1Related What-If-Article: https://what-if.xkcd.com/156/ – Arsenal Aug 23 '17 at 12:22
-
9Electrons explore all possible paths, proportional to conductance. – analogsystemsrf Aug 23 '17 at 13:02
-
1As also noted below: electric eels don't live in sea water. – Curd Aug 24 '17 at 09:31
-
1@pipe, since the OP put "shorter path" in quotes, I think it was clear that they meant shorter figuratively, as in shorter due to conductance not physical length. no? – Octopus Aug 24 '17 at 16:23
-
1@Octopus No, because if he knew, the whole question would be pointless. Also, maybe you're also thinking about this the wrong way. I think everyone is talking about conductivity. But the current always takes all paths that it can. – pipe Aug 24 '17 at 17:01
-
1@Trevor : They do. They slowly go blind from repeated exposure to their own discharges. – Eric Towers Aug 25 '17 at 05:04
-
1@EricTowers That's interesting, the local priest also used to say you could go blind by giving yourself a "discharge" – CaptainCodeman Aug 25 '17 at 06:39
-
Uhm, electric eels live in freshwater. The prey is the path path of least resistance. – Agent_L Aug 25 '17 at 09:33
4 Answers
Electric eels tend to curl around the prey when hunting (and shock the predators when these make contact), so the shortest path for the discharge may well be though the prey's body rather than surrounding water.
Source: phys.org Credit: Kenneth Catania
Additionally, electric eels are fresh water animals, so your assumption about water being more conductive doesn't really hold. Blood and lymph are better conductors thanks to the ions (mainly Na\$^+\$ and Cl\$^-\$) present in them. In the end, a significant portion of the current will go through the body, which is enough to stun the prey or scare away predators.
- 25,816
- 5
- 45
- 107
-
4As much as I know electric eel live in sweet water which is less conductive than salty sea water. So the prey may even be the better conductor. – Curd Aug 23 '17 at 22:43
-
1The conductivity of fresh water bodies is naturally quite variable, but is generally 0.1-2.0mS/cm where saltwater, for comparison, is around 55mS/cm; one to two orders of magnitude higher. – J... Aug 24 '17 at 11:26
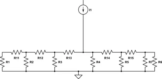
Because the water is not a superconductor. You can model a sea water as a ladder of resistors put in parallel from/to infinity. Now if you apply the voltage difference between two points, the majority of the current will pass at the shortest way, the remaining arround. But exactly how much is a function of the resistance/conductivity of the water. More conductive, then the current cone to the sea bottom would be narrower. Less conductive water, then the current spread would be wider.

simulate this circuit – Schematic created using CircuitLab
- 23,961
- 2
- 20
- 33
Current takes all available paths simultaneously
... in proportion to their conductivity. (conductivity is 1/resistance, and its basic unit is the Siemens. A 100 ohm resistor has 0.01 Siemens of conductivity. Paralleling resistors now gets a lot more simple, you are now simply adding each of their Siemens and turning that back into Ohms.)
If that were not so, your house would never get any power - all of it would go to the steel mill, shopping mall or datacenter across the street.
This is how cows get killed by lightning that struck a tree nearby. Several megavolts at the tree radiate into the earth, creating a voltage gradient of say, 600 volts per metre. That puts about 1000 volts between their front hooves and their rear hooves. Some tiny amount of lightning current also travels through the cow, killing them.
- 22,052
- 29
- 69
-
This is true when you take inductance (eg when you have high frequency AC, which tends to flow mostly in the tightest loop it can) and ionized paths (lightning indeed) into account when discussing conductivity. Exception: skin effect, which also occurs with HF AC. – rackandboneman Aug 24 '17 at 10:23
Having two different resistances in parallel does NOT mean that there is no current going through the bigger resistance. The currents just divide: i1/i2 = R2/R1 (current divider).
If one of the resitances is, however, much higher than the other one the current through the higher resistance will beocme very small.
Obviously the resistance of victims of electric eels is not high enough compared to that of the surrounding water.
- 16,283
- 35
- 46