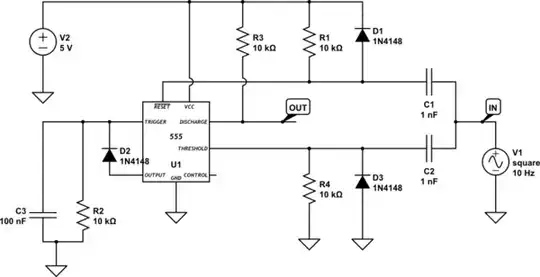
Sorry about the non optimized circuit and the disorder: I can't figure out how to reorder the terminals of 555.
The circuit works as follows.
Let's assume that C3 is charged. (if it were discharged, the trigger input would bring the output pin high, which would quickly charge C3).
Therefore, in DC conditions, trigger input is high (not active), output is high (as said before), reset is high, discharge is high (due to the pull-up resistor R3), and the threshold input is low. The internal flip flop is therefore in the set state.
Suppose that V1 was low. C1 is positively charged (considering the voltage Vleft-Vright), while C2 has 0 voltage.
When V1 goes high, D1 protects the reset input (it clamps the reset voltage so that it does not go too high with respect to VCC). The thresold voltage goes high (time constant: R1 * C1), so the output node goes low, allowing C3 to discharge through R2. In the meantime, discharge goes low. Once C3 goes below VCC/3, the output will become high (quickly charging C3) and discharge again is low.
When V1 goes low, D3 protects the threshold input (it clamps the threshold voltage so that it does not go too low with respect to GND). The flip flop is resetted again, because reset also goes low for a brief moment (time constant: C2 * R4). Therefore, again the output goes low, etc.
If you want a positive pulse (instead of a negative) add a NPN transistor. Connect the base to the "discharge" pin (it is open collector).
Adjust the time constants as desired for your operation.

simulate this circuit – Schematic created using CircuitLab