I have 2 questions:
1) Is my work wrong? I am assuming so since I am getting some funky answers. If I am wrong, will you please point out what I should have done differently?
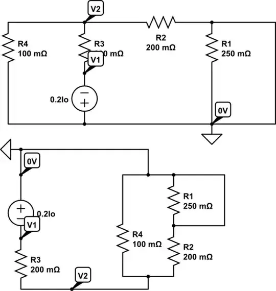
2) Since he didn't add a ground I figured I would have to consider the entire bottom wire as + 0.2I_0 because of the dependent source, but would I also have to consider my external voltage (V_x) in some way? If so, how would I add it into my work?
Problems I had with this question:
1) There is no ground, I am not familiar with problems like this.
2) I was not sure what equations I needed for all my unknowns. The equation that feels most like it doesn't belong is Equation 2, but I could not find any better approach.
Thanks!



