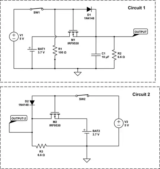
Recently I came across the below 2 examples of using a p-mosfet as a switch. Running a simulation leads to the following observations.
Circuit 1
- Reference 1
- OUTPUT is 4.951
Circuit 2
- Used this design in some previous circuits
- OUTPUT2 is 4.379
The output needs to be 5v is 5v is available. If 5v is disconnected, the output has the be the voltage of the battery that is connected.
Could someone please explain the difference in both the circuits.

simulate this circuit – Schematic created using CircuitLab
