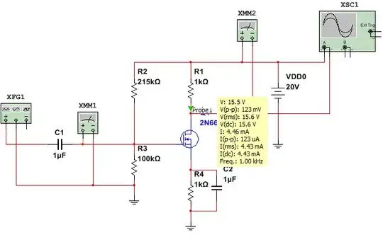
I have a simple MOSFET amplifier design and want to set Q1 drain to be one-half of VDD0 for mid-point biasing.
It may be achieved by tuning during simulation with a variable resistor in divider R2-R3, but I need to calculate the divider with equations. I know that for midpoint biasing I need R1 voltage drop to be one-half of VDD0. It will determine the Id current. For that Id current I need to correctly setup Vgs. For that I need Id,on, K-value and Vth of that MOSFET transistor. Using it from the datasheet will be very approximately. How can I build the additional schematic to measure Idon, K and Vth? Or do another solutions exits?
The schematic for measure Id vs Vgs
Multisim MOSFET model:
Modified amplifier:
MathCad calculations:






