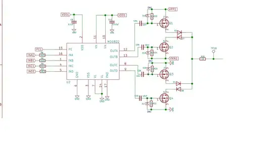
I have a question about this circuit, using Zener diode as a protection for mosfet. I've found some related topics but didn't found any circuit which uses the same configuration.
Can anyone suggest me that, Is this the correct approach?
The gate voltage is +10V maximum, 0V minimum and VPP1 and VNN1 are +100V and -100V respectively.
Zener voltage for the diode is 15V.
